研究方法與結果
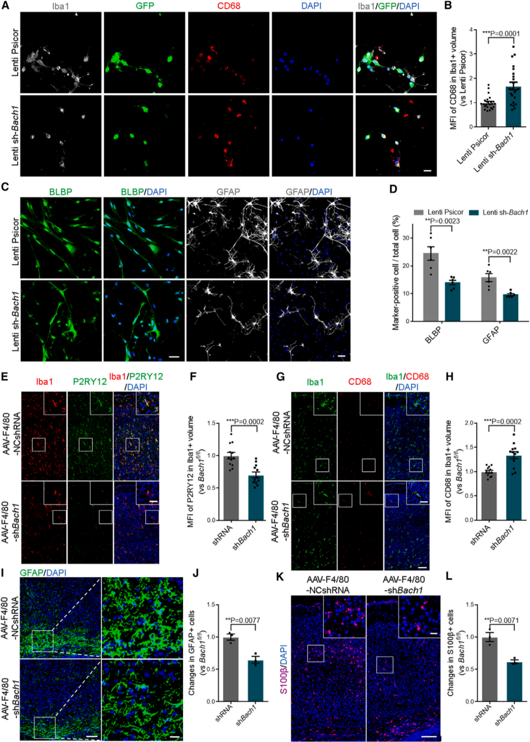
體內外小膠質細胞BACH1缺失損害小膠質細胞穩態和星形細胞生成
進一步分析發現,皮質發育過程中小膠質細胞代謝紊亂損害神經祖細胞(NPC)的增殖和分化。接下來,研究人員對Bach1cKO-Cx3小鼠及其同窩Bach1fl/fl小鼠進行一系列行為實驗,結果表明小膠質細胞Bach1缺乏導致小鼠出現焦慮樣行為,如探索能力受損和社交障礙,但不會導致抑郁樣行為和工作記憶缺陷。研究表明,Bach1參與調節癌癥細胞有氧糖酵解途徑中關鍵酶的表達,通過免疫共沉淀實驗發現小膠質細胞源性的Bach1缺失限制糖酵解過程中兩個關鍵限速酶Hk2和Gapdh的轉錄來減少乳酸的產生。進一步通過RNA-seq篩選到Bach1的潛在下游靶點Lrrc15;通過篩選常見的乳酸化修飾位點(H4K12la,H4K5la和H3K18la)后發現,小膠質細胞Bach1缺失引起的乳酸減少導致Lrrc15啟動子處H4K12la富集減少,從而抑制轉錄。
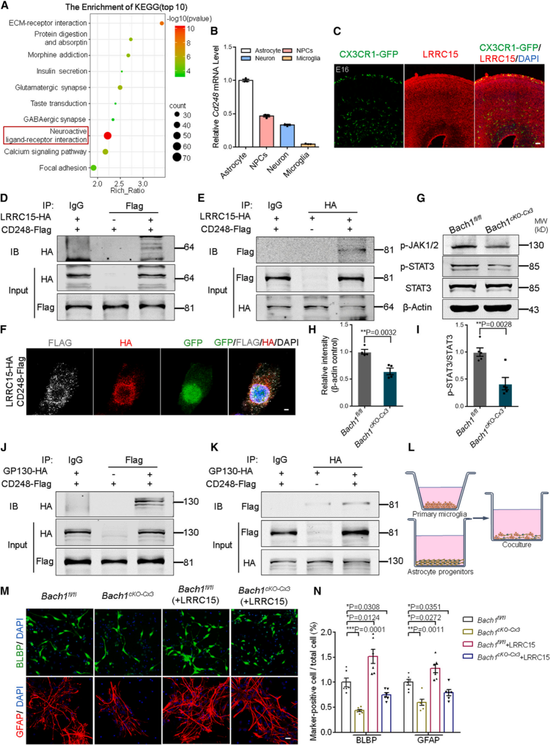
BACH1通過靶向小膠質細胞LRRC15調節星形細胞生成
為了探索小膠質細胞Bach1缺失引起星形細胞發生功能障礙的分子機制,研究人員對RNA-seq數據集進行了分析,并確定了突變小膠質細胞中涉及配體-受體相互作用的潛在反應。先前的研究表明,CD248在腫瘤微環境中與LRRC15共表達,并可能作為LRRC15的未知受體,在此研究人員通過共免疫沉淀確定了LRRC15和CD248之間存在直接相互作用,同時檢測到Bach1cKO-Cx3小鼠星形細胞祖細胞中p-JAK1/2和p-STAT3水平降低。進一步分析確定了小膠質細胞衍生的LRRC15通過與CD248相互作用來激活GP130-JAK-STAT3通路,從而調控星形膠質細胞發生,并且通過補充外源性LRRC15可以挽救小膠質細胞Bach1缺乏引起的發育障礙。以上數據說明LRRC15通過CD248-GP130-JAK-STAT3信號轉導參與星形細胞發生并挽救BACH1缺失造成的發育缺陷。
小結
本研究闡明了Bach1缺陷小膠質細胞的代謝紊亂導致HK412la位點下游靶標Lrrc15的乳酸修飾減少,確定了由LRRC15-CD48-JAK/STAT3軸介導的小膠質細胞-星形膠質細胞通訊,并在Bach1cKO-Cx3小鼠中誘導焦慮樣行為,為小膠質細胞代謝穩態、小膠質細胞-星形膠質細胞通訊和焦慮樣行為提供了見解。
備案號: 網址:www.oovideo.cn