IF=11.4|浙大醫學院古瑩/孫潔團隊開發“二合一”基因編輯策略,增強CD7 CAR-T抗腫瘤效果
近年來,CAR-T細胞療法已在癌癥治療領域取得重大突破,然而其在T細胞惡性腫瘤治療方面仍面臨挑戰。其主要的障礙是惡性T細胞和正常T細胞共表達多數靶向抗原,當病變細胞是T細胞時,特定的靶點也存在于CAR-T細胞當中,因此CAR-T細胞會出現自相殘殺的現象,從而阻礙建立以T細胞源性腫瘤為靶點的CAR-T細胞平臺。CD7是T細胞表面一個非常穩定的標志物,其在T淋巴細胞的表達率約為95%,靶向CD7的免疫治療可以覆蓋大多數類型的T細胞惡性腫瘤,但自相殘殺影響了CD7 CAR-T細胞的增殖,因此CD7 CAR-T療法的開發目前尚存在一定的困難。
2023年6月30日,浙大醫學院古瑩/孫潔研究團隊在Leukemia (IF 11.4) 發表題為“Inserting EF1α-driven CD7-specific CAR at CD7 locus reduces fratricide and enhances tumor rejection”的研究論文。文章開發了一種“二合一”的策略,通過同時敲除CD7和敲入CD7 CAR,將CD7 CAR直接插入CD7位點,不僅減少了CD7 CAR-T細胞的自相殘殺,而且增強了腫瘤排斥反應,為臨床CAR-T治療T細胞惡性腫瘤提供了新思路。

維真助力
本研究CD7 CAR特異性敲入所使用的AAV病毒載體(體外感染 MOI=1×10^6)由維真生物助力提供!
研究結果
1、利用2合1策略制備具有穩健擴增能力的CD7 CAR-T細胞
作者首先構建了三種CD7 CAR-T細胞(3A1F、TH69及T3-3A1),并證明3A1F和TH69 CAR-T細胞在抗原刺激下表現出強大的細胞毒性和強勁的細胞因子分泌,但由于自相殘殺而無法在體外擴增。以往研究表明通過基因編輯敲除CAR-T細胞表面的CD7和TCR,即制備不表達CD7的CAR-T細胞可以減少自相殘殺,但實驗方法均是用慢病毒或逆轉錄病毒制備CD7 CAR-T細胞,CAR基因的半隨機整合可能會破壞正常基因的表達。此外,最近研究表明通過CRISPR/Cas9將CD19 CAR插入TRAC位點可減少CAR介導的tonic信號并增強腫瘤排斥反應。基于上述研究,作者開發了一種2合1策略,利用CRISPR/Cas9技術和AAV病毒載體(維真生物助力)通過同時敲除CD7和敲入CD7 CAR,將CD7 CAR直接插入CD7位點,生成了能夠穩健擴增的CD7KO&KIEF1α CAR-T細胞。隨后比較了三類CD7KO CAR-T細胞(CD7敲除的RV介導的CAR隨機整合T細胞、CD7敲除的TRAC位點CAR特異性整合的T細胞及CD7KO&KIEF1α CAR-T細胞)的體外效應功能。經分析,三種CD7KO CAR-T細胞對Jurkat細胞系均具有相似的細胞毒性,并且均表現出強勁的細胞因子分泌,并對原代T-ALL細胞也表現出強大的效應功能。
圖1. 2合1策略制備可擴增的和功能性的CD7KO CAR-T細胞
2、兩種位點特異性敲入CAR-T細胞在小鼠T-ALL異種移植模型中具有更強的保護作用
作者比較了三種CD7特異性CAR-T細胞的體內抗腫瘤功能,分別向T-ALL小鼠模型注射三種類型CAR-T細胞或未轉導CAR的T細胞(1×106 cells ),比較不同CAR-T細胞的效果。結果顯示三種CD7 CAR-T細胞均可以延緩T-All的進展并延長小鼠的中位生存期,更具體來看,用位點特異性敲入CAR-T細胞(CD7KOTRACKI或CD7KO&KIEF1α細胞)治療的小鼠比用逆轉錄病毒轉導的CAR-T細胞治療的小鼠顯示出更長的中位生存期,并且CD7KO&KIEF1α組的整體腫瘤根除率略優于CD7KOTRACKI組。
圖2. 小鼠異種移植模型中,CD7KO CAR-T細胞抑制T-ALL的進展
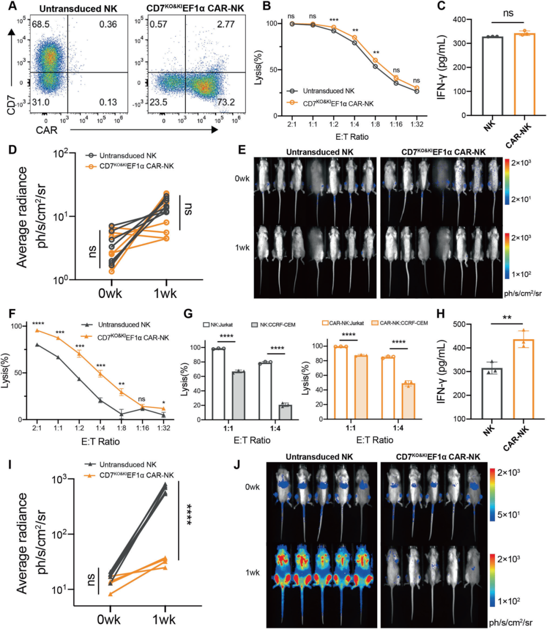
3、利用2合1策略制備具有抗腫瘤活性的CAR-NK細胞
由于健康T細胞和惡性T細胞較難區分,在分離自體T細胞制造針對T細胞惡性腫瘤的CAR-T細胞時,易導致產品污染。NK細胞可以有效地從T細胞中分離出來,因此使用NK細胞能在很大程度上避免這一問題。但NK細胞也表達CD7,會導致CAR-NK細胞的自相殘殺。因此作者試圖使用2合1 CD7KO&KI策略來設計CD7特異性的CAR-NK細胞。CD7KO&KIEF1α CAR-NK細胞對Jurkat細胞表現出高效的細胞毒性以及強勁的細胞因子分泌。體內實驗表明,CAR-NK具有有效的抗Jurkat腫瘤活性,并對難控制的CCRF-CEM腫瘤表現出強大的效應功能。上述結果表明將EF1α驅動的CD7 CAR插入CD7位點是一種可行的策略,在T細胞和NK細胞中均有效。
圖3. 2合1策略產生具有抗腫瘤活性的CAR-NK細胞
小結
綜上所述,作者開發了一種2合1敲除和敲入策略,通過在EF1α啟動子的控制下,在CD7位點表達CD7 CAR,減少了CAR-T和CAR-NK細胞的自相殘殺,增強了二者對T-ALL腫瘤的排斥反應。CD7KO&KI經濟有效且風險較低,是開發自體CD7特異性CAR-T細胞的可選策略。