抑郁癥是一種伴隨能量代謝紊亂的精神疾病,重度抑郁癥(MDD)是社會面臨的嚴重健康挑戰。抑郁癥患者經常觀察到下丘腦-垂體-腎上腺軸反應失調,糖皮質激素(GCs)釋放異常。然而,GCs和大腦能量代謝之間的相關病因仍知之甚少。
2023年5月,山東第一醫科大學附屬濟寧市第一人民醫院江沛團隊在Molecular Psychiatry(IF 13.437)上在線發表了題為“Targeting PDK2 rescues stress-induced impaired brain energy metabolism”的成果。研究揭示了抑郁癥表現的一種新機制,GR通過直接結合PDK2的啟動子區,并通過調節神經元TCA流量和ATP生成進一步激活PDK2的轉錄,可能在維持大腦能量穩態中發揮重要作用。
01
研究結果
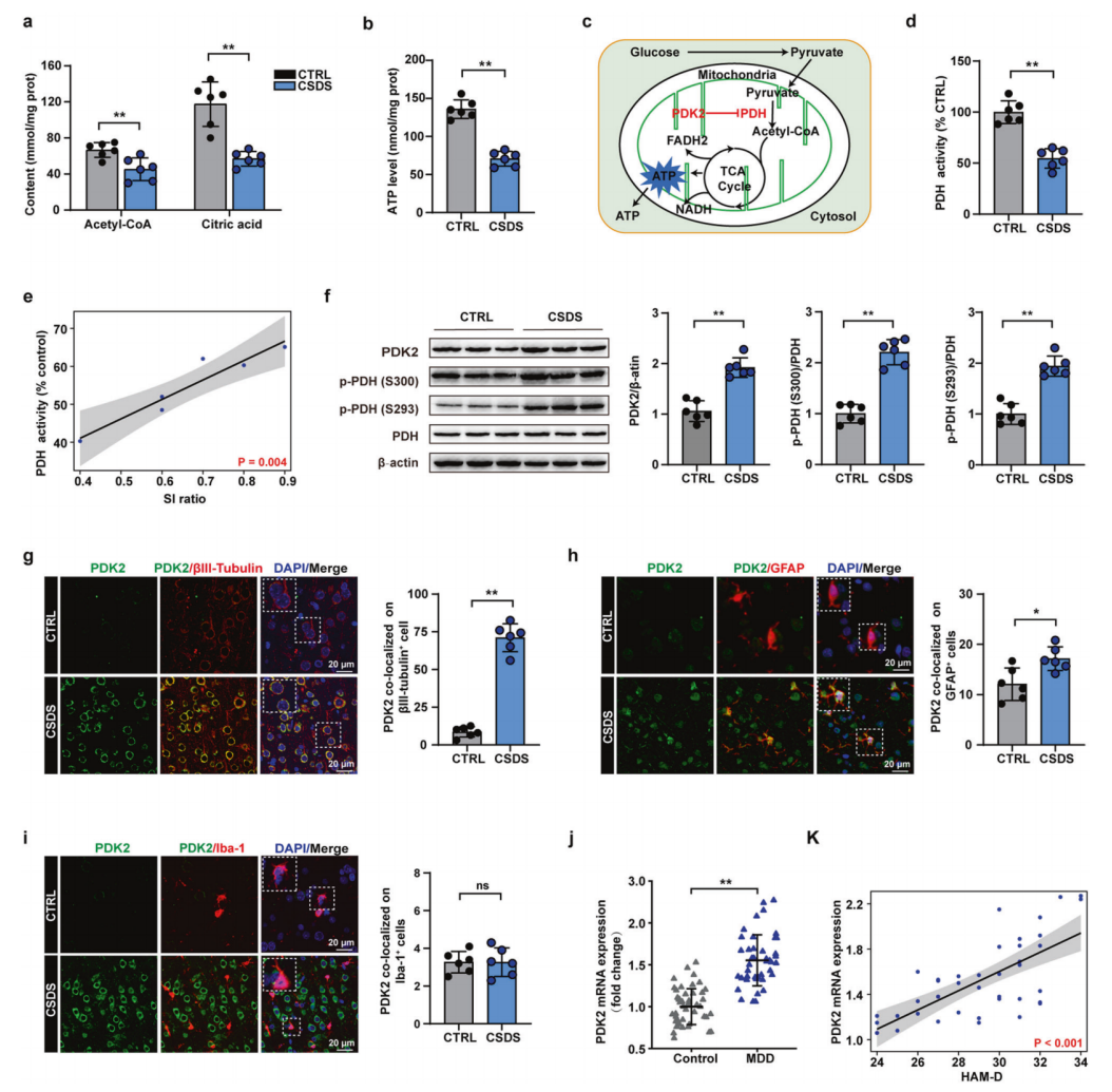
1、慢性社會挫敗應激(CSDS)增強PDK2的表達和PDH的磷酸化
作者發現抑郁癥動物模型CSDS小鼠的能量代謝被干擾。鑒于PDH是丙酮酸進入TCA循環后氧化的關鍵調控因子,作者檢測了PDH活性,發現CSDS小鼠皮層中PDH酶活性顯著降低,且與SI比值呈正相關。進一步檢測發現CSDS小鼠額葉皮層、海馬和下丘腦中PDK2 mRNA水平顯著高于對照組,且僅在皮層中PDK2 mRNA水平與SI比值呈顯著負相關。Western blotting結果顯示CSDS小鼠額葉皮層的PDK2蛋白水平顯著升高,導致PDH磷酸化水平顯著升高。此外,免疫熒光染色結果顯示PDK2主要表達于神經元和星形膠質細胞中,體外實驗證實了這一點,且CSDS暴露更明顯地誘導神經元中PDK2表達。
圖1. CSDS暴露后小鼠皮層中PDK和磷酸化PDH表達增強
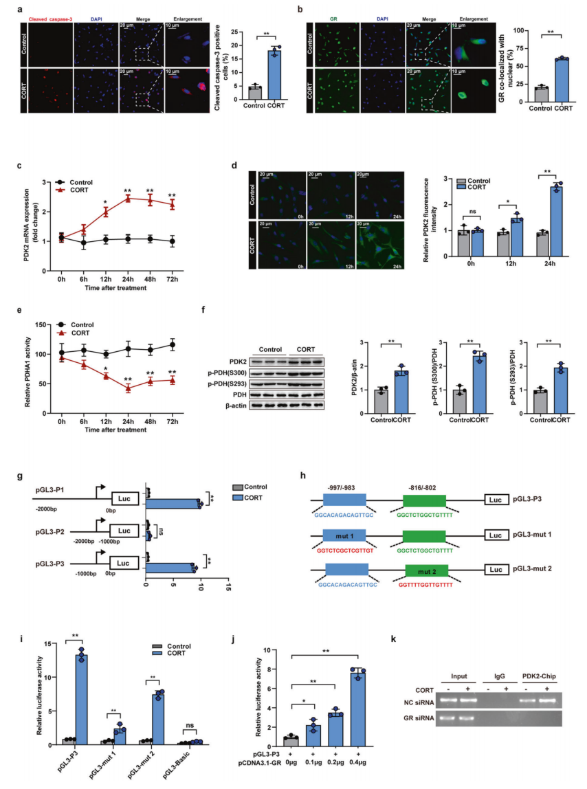
2、GR通過結合PDK2啟動子區域調節PDK2的表達
糖皮質激素是能量代謝和應激反應的重要調節因子,血清皮質醇和皮質酮( CORT )含量分別在MDD患者和CSDS小鼠中顯著升高。作者進一步評估了CORT對神經元凋亡和GR轉運的影響,發現CORT處理顯著提高了Cleaved caspase-3的表達。CORT處理的神經元誘導GR表達增加,導致GR向細胞核轉運。進一步檢測發現CORT暴露導致PDK2表達增加和PDH活性抑制。GCs通過激活GR調節基因轉錄,GR與靶基因啟動子區域的GREs結合,作者進一步研究發現GR結合PDK2啟動子并調節神經元中PDK2的表達。
圖2. GR通過與其啟動子結合來調控PDK2基因的表達
3、PDK2抑制可減輕CSDS誘導的抑郁行為
作者發現暴露于CORT會抑制糖酵解途徑進入TCA循環的碳通量,導致神經元功能所需能量供應不足;相反,PDK2耗竭對葡萄糖通量進入TCA循環有顯著的促進作用。為評估GR-PDK2-PDH軸是否影響CSDS小鼠的行為,對CSDS小鼠進行每天腹腔注射RU486或DCA (PDK抑制劑) 1次處理,連續10天。SPT、FST和EPM測試發現,RU486或DCA可以挽救CSDS誘導的抑郁樣行為。此外,CSDS增加了PDK2和p-PDH水平,而RU486或DCA治療顯著逆轉了這些作用。RU486或DCA處理的神經元形態學異常得到改善,CSDS組大鼠皮層神經元凋亡細胞數量明顯高于對照組; 然而,RU486或DCA治療逆轉了這種效果。
圖3. PDK2抑制可減輕CSDS誘導的抑郁行為
4、神經元特異性敲低PDK2可增加PDH活性并增強對壓力的恢復能力
為研究GR或PDK2對PDH活性的作用,作者通過將GR或PDK2的shRNA嵌入miR30結構,并利用AAV載體(AAV9-hSyn-shGR / AAV9-hSyn-shPDK2)在小鼠神經元中特異性敲低GR或PDK2。結果顯示,GR或PDK2特異性敲低的CSDS小鼠的SI高于對照 (AAV9-hSyn-sh-NC)組,表明GR或PDK2阻止了應激敏感性的誘導。GR敲低顯著降低了PDK2 mRNA和蛋白的水平。此外,GR或PDK2敲除顯著降低了Ser293和Ser300殘基的PDH磷酸化。值得注意的是,GR或PDK2抑制對PDH表達沒有影響,但增加了PDH活性。結果顯示,注射AAV9-hSyn-sh-GR-和AAV9-hSyn-sh-PDK2小鼠的ATP含量和NADH/NAD+比值明顯高于對照小鼠。
圖4. 神經元特異性敲低PDK2可增加PDH活性并增強對壓力的恢復能力
02
小結
綜上所述,本研究證實GR通過直接結合PDK2的啟動子區來調節神經元TCA通量和ATP生成,進而激活PDK2的轉錄,這可能在維持腦能量穩態中發揮重要作用。抑制PDK2表達可改善CSDS誘導的行為學缺陷和腦損傷,本研究發現了抑郁癥發病機制的新機制,為抑郁癥的治療提供了潛在的治療靶點。
備案號: 網址:www.oovideo.cn