非酒精性脂肪肝新靶點|KDM1A通過增加NAFLD的染色質可及性促進肝脂肪變性和炎癥
文章標題:Histone demethylase KDM1A promotes hepatic steatosis and inflammation by increasing chromatin accessibility in NAFLD
發表期刊:Journal of Lipid Research(IF6.5)
合作(zuo)客戶(hu):武漢(han)大(da)學人民醫(yi)院折志剛/李紅良、贛南(nan)醫(yi)科大(da)學白蘭教授團(tuan)隊(dui)
研究背景
非酒(jiu)精性(xing)脂肪(fang)肝(gan)(NAFLD)是一種常見的(de)慢性(xing)肝(gan)病,目前尚無FDA批準的(de)特(te)定(ding)藥物。最近的(de)進展表明,染色質重(zhong)塑(su)和(he)表觀遺傳學改變有(you)助于NAFLD的(de)發展。KDM1A,被稱為LSD1(賴氨(an)酸(suan)特(te)異性(xing)組蛋白(bai)去甲基(ji)酶1),特(te)異性(xing)地(di)去除H3K4me或H3K9me的(de)甲基(ji)化,分別引起基(ji)因表達抑制和(he)激(ji)活,已被報道可增加肝(gan)細(xi)胞癌的(de)葡萄糖攝取,并且(qie)敲低KDM1A可減少原代棕色脂肪(fang)細(xi)胞中的(de)脂質積累。然而,KDM1A在NAFLD中的(de)作(zuo)用尚不清楚。
研究結果
1、肝細胞特異性KDM1A敲除減輕HFHC飲(yin)食誘導(dao)的小鼠NAFLD
通(tong)過測定(ding)不(bu)同(tong)樣本(ben)中的(de)KDM1A水平,研究(jiu)(jiu)人(ren)員(yuan)發現KDM1A在NAFLD中表(biao)(biao)達(da)上調,并與NAFLD的(de)進(jin)展相(xiang)關(guan),體外過表(biao)(biao)達(da)KDM1A可以促進(jin)肝(gan)細胞(bao)中的(de)脂(zhi)(zhi)質積(ji)聚(ju)(ju)和炎癥。接(jie)下來,研究(jiu)(jiu)人(ren)員(yuan)將AAV8-sg KDM1A病(bing)毒載體通(tong)過尾靜脈注(zhu)射進(jin)C57BL/6J-Gt (ROSA)26Sortm1小(xiao)鼠(shu),產生(sheng)了肝(gan)細胞(bao)特異(yi)性KDM1A敲除(KDM1A-CKO)小(xiao)鼠(shu),以探索KDM1A的(de)體內功(gong)能。在HFHC喂(wei)養16周后,與對照小(xiao)鼠(shu)相(xiang)比,KDM1A缺(que)陷(xian)小(xiao)鼠(shu)表(biao)(biao)現出(chu)較低的(de)體重(zhong)(zhong)、肝(gan)臟(zang)重(zhong)(zhong)量和肝(gan)臟(zang)重(zhong)(zhong)量/體重(zhong)(zhong)比,同(tong)時(shi)KDM1A CKO組的(de)肝(gan)損傷標志物濃度均(jun)顯著(zhu)降低。此外,KDM1A缺(que)乏導致肝(gan)脂(zhi)(zhi)滴積(ji)聚(ju)(ju)顯著(zhu)減少(shao),并顯著(zhu)減輕炎癥細胞(bao)浸潤和纖(xian)維化(hua)。轉錄(lu)組分(fen)析發現在KDM1A CKO小(xiao)鼠(shu)中,脂(zhi)(zhi)質代(dai)謝(xie)、糖代(dai)謝(xie)和炎癥相(xiang)關(guan)途徑(jing)中涉及(ji)的(de)關(guan)鍵基因的(de)表(biao)(biao)達(da)均(jun)受到抑制。進(jin)一步(bu)研究(jiu)(jiu)發現KDM1A過表(biao)(biao)達(da)加劇(ju)HFHC飲食誘導的(de)小(xiao)鼠(shu)NAFLD。
KDM1A缺失可(ke)改善(shan)HFHC誘導(dao)的小鼠NAFLD
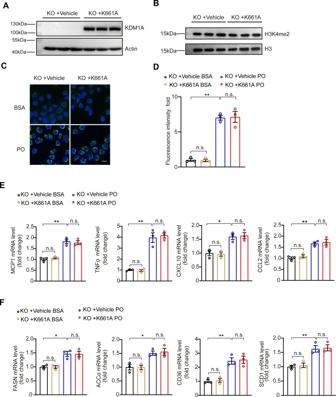
2、KDM1A對NAFLD的作用取決(jue)于其酶(mei)活性
為了(le)(le)探索KDM1A在(zai)(zai)NAFLD中關(guan)鍵作用(yong)(yong)的(de)潛在(zai)(zai)機(ji)制,研(yan)究(jiu)(jiu)人員對WT和(he)KDM1A-CKO小鼠的(de)肝臟(zang)樣本進(jin)行了(le)(le)ATAC-seq,數據表明KDM1A主要通過增加(jia)染色體可(ke)及性參與(yu)NAFLD的(de)發(fa)展。KDM1A的(de)去甲基化酶(mei)活(huo)性對其參與(yu)各種疾病至關(guan)重(zhong)要,研(yan)究(jiu)(jiu)團(tuan)隊發(fa)現在(zai)(zai)KDM1A-KO肝細(xi)(xi)胞中,突變(bian)形式的(de)KDM1A(K661A)再表達(da)沒(mei)有顯(xian)著恢復PO(棕(zong)櫚酸(suan)(suan)和(he)油酸(suan)(suan))誘(you)導的(de)脂質積聚,也未引起細(xi)(xi)胞炎癥(zheng)反應(ying)相關(guan)基因(yin)以及脂質代謝(xie)基因(yin)mRNA表達(da)水平的(de)顯(xian)著變(bian)化。利用(yong)(yong)KDM1A酶(mei)抑制劑CC-90011處理(li)NAFLD細(xi)(xi)胞模型,研(yan)究(jiu)(jiu)結果進(jin)一步證實了(le)(le)KDM1A的(de)酶(mei)活(huo)性在(zai)(zai)促進(jin)NAFLD發(fa)展中的(de)關(guan)鍵作用(yong)(yong)。
KDM1A的酶活性是影響(xiang)NAFLD的必要條件(jian)
小結
本研究(jiu)表明KDM1A通過增加染色(se)質(zhi)的可及性來加重肝(gan)臟脂肪變性和炎癥(zheng),強調了利(li)用(yong)染色(se)質(zhi)重塑和表觀(guan)遺(yi)傳(chuan)學改(gai)變對抗NAFLD的重要性。