IF 40.8|鄭樂民/劉東輝/徐勇研究團隊聯合揭示ANXA1是預防和治療肥胖的潛在靶點!
肥胖是一個全球性的問題,需要確定更有效的治療靶點,并更好地了解關鍵的分子發病機制。已知膜聯蛋白A1(ANXA1)抑制磷脂酶A2,具有抗炎活性。然而,ANXA1在肥胖中的具體作用及其潛在的作用機制尚不清楚。2024年8月23日,北京大學鄭樂民教授、華南理工大學劉東輝教授及西南醫科大學徐勇教授共同通訊在Signal Transduction and Targeted Therapy (IF?40.8)?在線發表題為“Annexin A1 binds PDZ and LIM domain 7 to inhibit adipogenesis and prevent obesity”的研究論文,文章首次揭示了ANXA1抑制脂肪生成的分子機制,闡明了ANXA1是預防和治療肥胖的潛在靶點。

研究結果
1、敲除ANXA1會加重HFD喂養小鼠的肥胖和代謝紊亂
基因表達檢測發現在人類和小鼠中,脂肪組織ANXA1水平升高與肥胖之間存在相關性,與HFD-WT小鼠相比,Anxa1KO 小鼠經HFD 飼喂后體重顯著增加、總體代謝率下降,表現出明顯的葡萄糖耐受不良和嚴重的胰島素抵抗,此外SAT脂質含量、肝臟重量和肝臟TG水平也明顯高于HFD-WT小鼠,表明敲除ANXA1可促進HFD誘導的肥胖和代謝紊亂。為了確定脂肪組織特異性ANXA1的作用,研究團隊構建了脂肪特異性ANXA1敲除 (Anxa1AKO)小鼠。與對照組小鼠相比,飼喂HFD 16周后Anxa1AKO小鼠表現為體重顯著增加、整體代謝率下降、肥瘦質量比升高,SAT中分散的脂肪細胞增大;此外HFD-Anxa1AKO小鼠的TC、TG和LDL-C水平顯著上調,表明維持循環脂質水平需要ANXA1;同時HFD-Anxa1AKO小鼠的基礎胰島素水平顯著升高,與對照組相比,HFD-Anxa1AKO小鼠表現出葡萄糖耐受不良和胰島素抵抗,這意味著ANXA1也是葡萄糖調節和影響外周組織胰島素敏感性所必需的。進一步研究發現小鼠中ANXA1過表達可抵抗HFD誘導的肥胖,表明ANXA1對脂肪組織的穩態發揮有益作用,從而減輕脂肪毒性對其他器官的損害。
脂肪組織特異性缺乏ANXA1會加重HFD小鼠的肥胖和胰島素抵抗
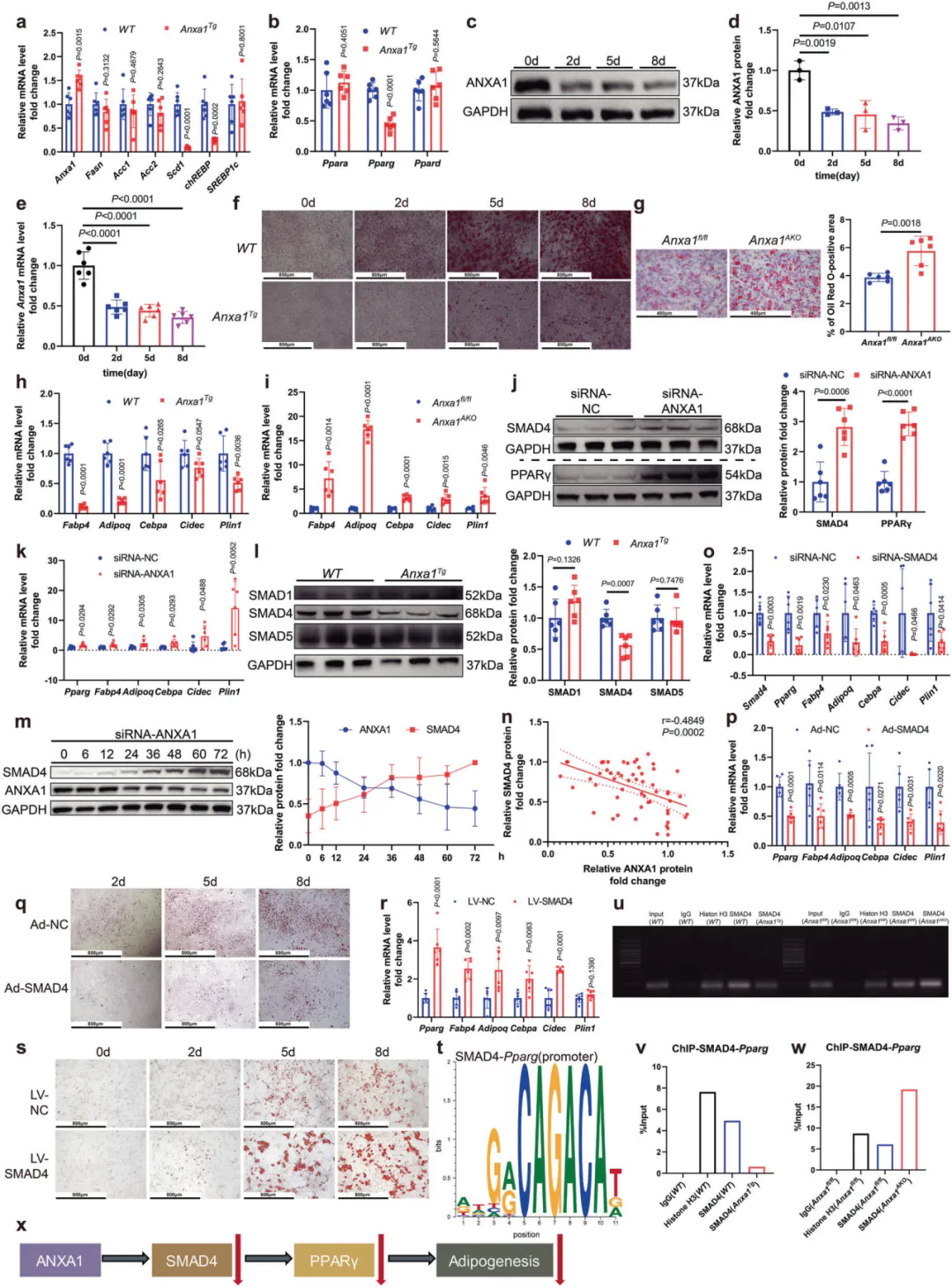
2、ANXA1抑制小鼠脂肪組織源性SVF向成熟脂肪細胞的分化
研究團隊從脂肪組織中提取了含有大量前脂肪細胞的異質細胞群SVF,通過分析與脂肪生成密切相關基因的mRNA水平,發現在Anxa1AKO小鼠的SVF中,調節脂肪形成的關鍵基因Pparg mRNA水平顯著升高;與對照組小鼠相比,來自Anxa1AKO小鼠的SVF表現出明顯的脂肪細胞成熟傾向;另一方面,敲低WT小鼠SVF中的ANXA1表達可明顯增加PPARγ蛋白水平。多項研究表明,SMAD家族蛋白可通過PPARγ誘導脂肪形成,數據顯示SMAD4蛋白水平與ANXA1蛋白水平呈負相關,在SVF中使用siRNA或腺病毒沉默SMAD4可顯著降低PPARγ的蛋白水平及脂肪生成相關基因的表達,并抑制SVF分化為成熟脂肪細胞,過表達SMAD4則顯示相反的結果。利用ChIP-PCR/qPCR證實SMAD4是Pparg的一個轉錄因子,ANXA1通過降低SMAD4蛋白水平,從而下調PPARγ并抑制SVF向成熟脂肪細胞的分化。進一步的探索發現ANXA1通過與PDLIM7結合促進SMAD4 k48連接的特異性泛素化,導致SMAD4蛋白水平降低,最終抑制SVF分化為成熟脂肪細胞。
ANXA1缺乏誘導SMAD4和PPARγ蛋白水平升高,促進脂肪形成
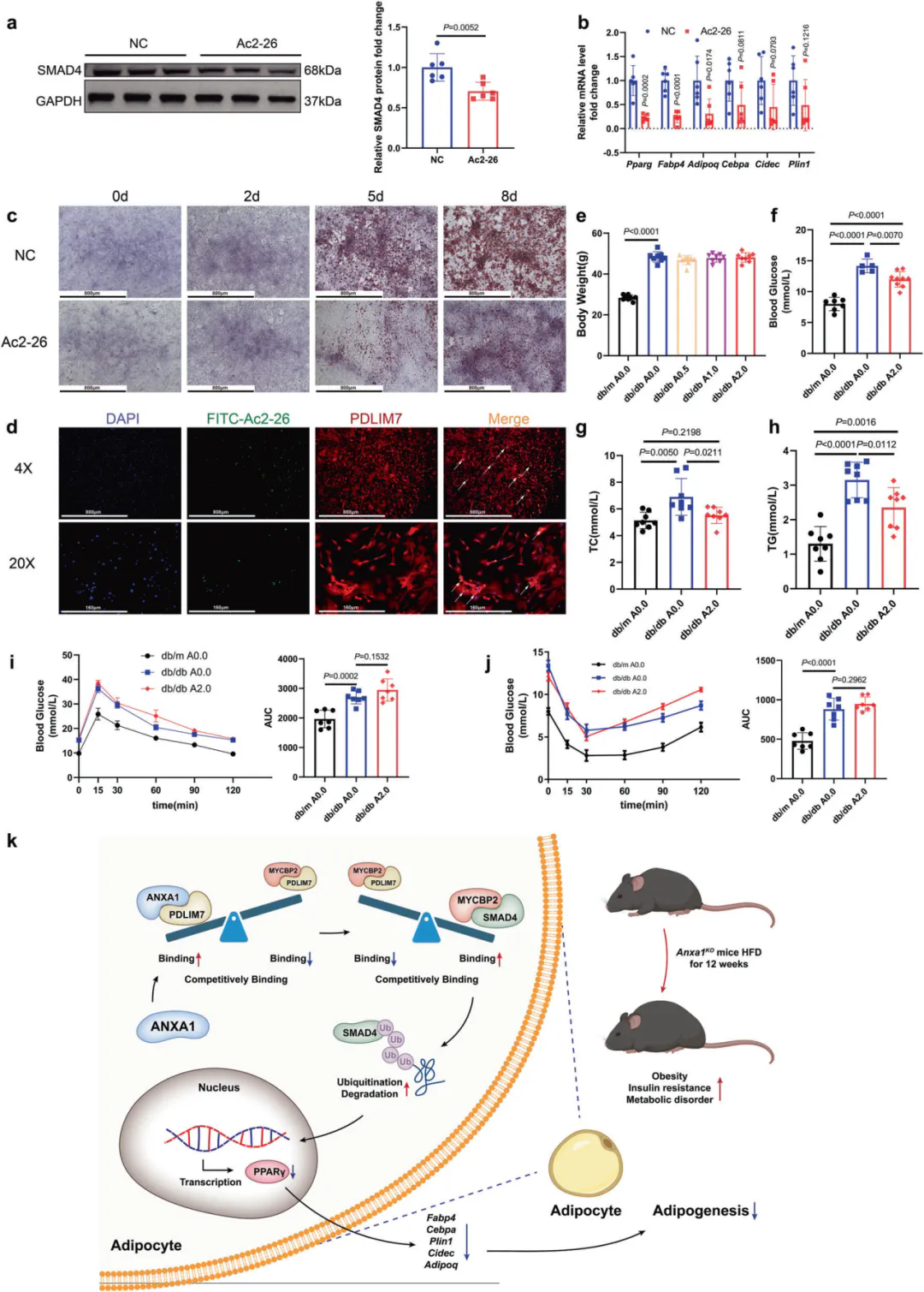
3、在HFD小鼠中,Ac2-26與PDLIM7相互作用抑制脂肪生成并預防肥胖
為了進一步探討ANXA1的活性N端肽Ac2-26是否通過抑制脂肪生成來預防肥胖,研究團隊將Ac2-26與SVF孵育,結果顯示Ac2-26治療后SVFs中SMAD4蛋白水平以及脂肪形成關鍵基因mRNA水平顯著降低,此外Ac2-26處理的SVF誘導分化潛能明顯降低;進一步研究發現Ac2-26與PDLIM7存在相互作用,表明Ac2-26抑制脂肪形成的機制與ANXA1相似。隨后研究人員將不同劑量的外源性Ac2-26每隔一天腹腔注射HFD喂養的db/db小鼠,持續10周,結果顯示Ac2-26 (2 mg/kg)處理的db/db小鼠的血糖、TC和TG水平顯著低于未處理的db/db小鼠,然而葡萄糖或胰島素耐量沒有明顯變化,推測Ac2-26治療預防db/db小鼠肥胖主要針對脂肪組織,可能與胰島功能沒有直接關系。
Ac2-26抑制HFD小鼠脂肪生成和預防肥胖
實驗結論
研究結果闡明了ANXA1可以預防肥胖并降低胰島素抵抗。機制上,ANXA1抑制PDLIM7和MYCBP2之間的相互作用,促進MYCBP2介導的SMAD4泛素化和降解,從而抑制脂肪形成。本研究首次揭示了ANXA1與脂肪組織穩態和肥胖之間的分子機制,并為代謝紊亂的潛在干預提供了見解。