CANCER IMMUNOL RES|揭秘抗PD-1免疫治療肝細胞癌的耐受新機制
肝細胞癌(HCC)是一種常見且致命的惡性腫瘤,目前尚無法治愈,通過及時有效的治療可在一定程度上延長患者的生存期,但易復發和轉移,總體來說預后較差。免疫檢查點抑制劑(ICI)是一類新型的抗癌藥物,通過激活免疫系統來幫助患者對抗癌癥,雖然ICI已在各類惡性腫瘤的治療中取得顯著突破,但其治療HCC的療效仍然有限。越來越多的證據表明,腫瘤微環境內的腫瘤相關巨噬細胞(TAM)在免疫逃避和治療抵抗中起著關鍵作用,但TAMs在HCC TME中的具體作用尚不清楚。
2024年8月8日,杭州醫學院徐驍/王建國在Cancer Immunology Research?(IF?8.1)發表文章“Blocking CX3CR1+ Tumor-associated Macrophages Enhances the Efficacy of Anti-PD-1 Therapy in Hepatocellular Carcinoma”。研究闡明了CX3CR1+ TAMs在HCC模型中促進T細胞衰竭和限制抗PD-1療效的機制,揭示了HCC潛在的新免疫治療靶點。

研究結果
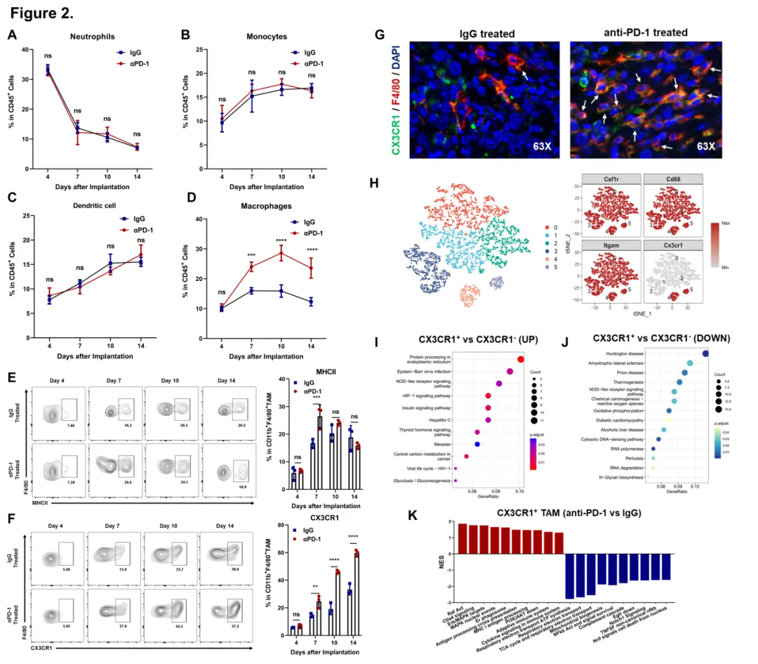
1、抗PD-1治療后,CX3CR1+TAM在HCC中積累
研究人員通過評估抗PD-1治療在原位Hepa1-6肝癌模型中的療效,證實抗PD-1治療HCC效果不理想。接著分析了抗PD-1治療期間免疫細胞亞群的動態變化,發現隨著時間的推移中性粒細胞比例下降,單核細胞和樹突狀細胞相應增加,TAM迅速積累;炎癥標志物CX3CR1在抗PD-1治療的腫瘤中顯著上調。scRNA-seq 分析顯示CX3CR1+ TAM中ER蛋白加工、HIF-1α信號傳導和糖酵解顯著上調,氧化磷酸化和ROS生成途徑減少;此外,與IgG治療的腫瘤相比,抗PD-1治療的腫瘤中CX3CR1+ TAM在抗原呈遞、細胞因子信號傳導和其他適應性免疫系統相關途徑中表現出富集。這些發現表明,CX3CR1+ TAM具有活躍的代謝譜和細胞因子生產能力,可能與適應性免疫反應有關。
CX3CR1+TAM在抗PD-1治療期間積累
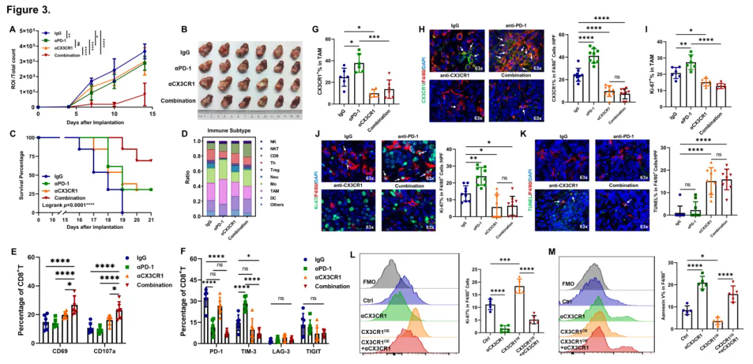
2、阻斷CX3CR1可增強抗PD-1治療的療效
隨后,研究團隊探討了抑制CX3CR1+TAM是否能增強抗PD-1治療的療效。用CX3CR1中和抗體聯合抗PD-1治療Hepa1-6原位荷瘤小鼠,可顯著減少腫瘤大小并提高生存率;此外,CX3CR1中和導致TAM浸潤明顯減少,同時CD8+ T細胞比例增加,同時減輕了TIM-3的上調,表明T細胞衰竭得到緩解。為了進一步研究CX3CR1中和對TAM的影響,研究團隊進行了一系列體內外實驗。研究結果表明,CX3CR1在Hepa1-6原位模型中的中和可顯著降低TAM的存活并增加其凋亡率;BMDMs細胞中CX3CR1特異性抗體的使用有效降低了增殖標志物Ki-67的比例,并增加了凋亡標志物Annexin V的比例;相反,利用腺病毒在BMDM細胞中過表達CX3CR1則顯著升高Ki-67水平,降低Annexin V水平。進一步分析表明來自CX3CR1+TAM的IL-27促進CD8+T細胞衰竭。
阻斷CX3CR1可增強抗PD-1治療的療效
3、免疫攻擊的腫瘤細胞釋放PGE2誘導巨噬細胞中CX3CR1上調
為了鑒定可能導致CX3CR1上調的代謝物,研究團隊進行了代謝組學分析,結果顯示免疫攻擊后腫瘤上清中PGE2水平顯著增加,并且花生四烯酸代謝途徑及其關鍵酶環氧化酶-2 (COX-2)和微粒體前列腺素E合成酶-1 (mPGES-1)上調,這些發現表明,PGE2在免疫挑戰下的腫瘤代謝重塑中起著關鍵作用,可能影響TME內的免疫景觀。與此一致的是,外源性PGE2的加入模擬了免疫攻擊腫瘤上清的作用,促進BMDM向CX3CR1+表型分化。此外前列腺素受體4 (EP4)抑制劑治療BMDMs可以消除CX3CR1的上調,而EP2抑制劑則沒有這種作用,表明PGE2通過EP4相互作用介導BMDMs中CX3CR1的上調。上述研究結果表明,免疫攻擊腫瘤細胞釋放的PGE2驅動巨噬細胞向CX3CR1+表型轉變。
來自免疫攻擊腫瘤細胞的PGE2促進巨噬細胞中CX3CR1的上調
小結
綜上所述,本研究表明CX3CR1+ TAM限制了HCC患者的抗PD-1治療。CX3CR1中和抗體聯合抗PD-1有效抑制HCC生長,減少CX3CR1+ TAM浸潤,恢復CD8+ T細胞功能;此外,從免疫攻擊的腫瘤細胞中釋放PGE2驅動TAM達到CX3CR1+表型。因此阻斷CX3CR1+ TAM和PGE2釋放是加強當前HCC抗PD-1治療的有希望的策略。