心肌再生修復新靶點!南方醫科大學南方醫院團隊揭示Tert促進心梗后心臟再生修復的作用機制
文章標題:Tert promotes cardiac regenerative repair after MI through alleviating ROS-induced DNA damage response in cardiomyocyte
發表期刊:Cell Death Discovery (IF 6.1)
合作客戶:南方醫科大學南方醫院賓建平/李新忠研究團隊
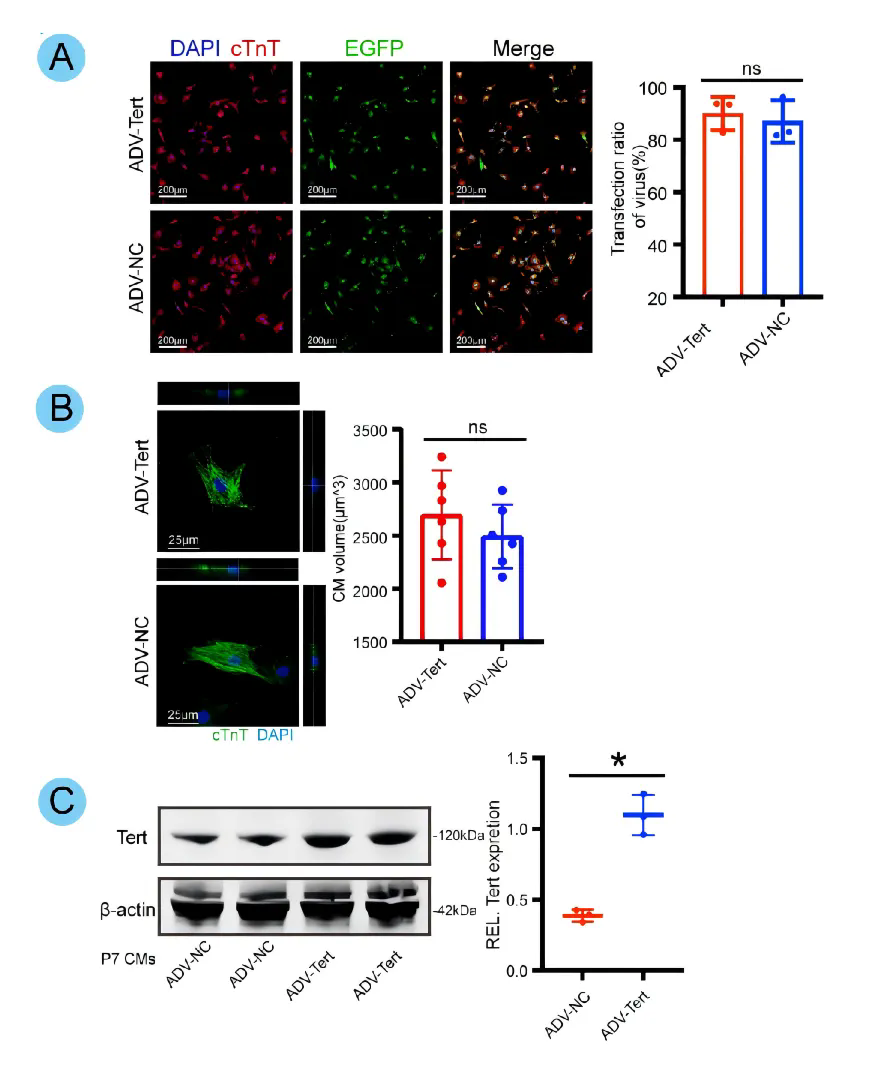
ADV-Tert在小鼠心肌細胞中成功過表達
研究背景
成年時期心臟有限的自我更新能力無法恢復心肌梗死、心肌炎等誘導的心肌細胞(CMs)損傷,從而導致預后不良。由于細胞周期阻滯是導致CMs喪失增殖能力的關鍵因素,因此通過誘導成年CMs細胞周期再進入治療心力衰竭和心肌損傷被認為是一種可行的方法。既往研究表明,ROS增加是CMs中DNA損傷反應(DDR)的重要因素,而DDR是細胞周期阻滯的關鍵因素。已發現端粒酶逆轉錄酶(Tert)對端粒DNA具有保護作用,但是否能通過保護端粒DNA來改善ROS誘導的DNA損傷修復,促進心肌梗死后心肌再生修復尚不清楚。
研究結果
1、Tert過表達通過延長端粒減少端粒DNA損傷促進體外CM增殖
通過分析心臟發育過程中的Tert、端粒長度和端粒酶活性,發現高Tert水平的端粒保存和端粒酶活性可能與正常的心臟發育和心肌損傷愈合能力有關。將ADV-Tert轉導小鼠心肌細胞實現了Tert的顯著過表達,用H2O2處理后,發現Tert的上調并沒有降低P7 CMs中ROS的數量,通過分析Tert對端粒和端粒酶活性的影響,證實Tert成功延長了端粒長度,提高了端粒酶活性。此外,Tert過表達顯著降低了8-oxoG(端粒DNA損傷標記物)和p-ATM(DDR標記物)的水平。研究團隊還利用6-Thio-dG(抑制端粒延長而不改變端粒酶活性)證實6-Thio-dG能夠阻斷Tert誘導的端粒DNA損傷的下調,從而確定Tert需要端粒延長才能發揮減少端粒DNA損傷的作用。進一步分析確定Tert通過依賴于端粒的穩定和延伸來促進CM增殖。
Tert過表達通過延長端粒來減少端粒DNA損傷,從而促進體外CM增殖
2、Tert通過激活CMs中的NF-κB通路,與內皮細胞中的VEGF啟動子結合,促進血管生成
DNA pulldown實驗結合質譜等分析,發現hnRNPA2B1是Tert的上游調節劑,促進端粒延長和CM增殖。根據以往研究表明,研究人員推測心肌Tert過表達通過激活NF-κB信號通路促進VEGF的合成和分泌,從而促進內皮細胞增殖和血管生成。在培養的CMs中進行了Tert的過表達和敲低,WB結果顯示在Tert過表達的CMs中,VEGF表達上調;而CMs核蛋白中p65和NF-κB1蛋白水平隨Tert敲低呈顯著下降趨勢;為了驗證Tert對VEGF的上調依賴于NF-κB信號通路,研究人員在過表達Tert的同時抑制p65的激活,發現Tert對VEGF表達的誘導可以被p65的抑制作用抵消,表明Tert通過NF-κB途徑誘導CM中VEGF的表達。ELISA檢測及一系列細胞實驗結果表明,在CMs中過表達Tert可增強內皮細胞的遷移、侵襲和發芽,從而促進血管生成,然而抑制NF-κB活化減弱了這一趨勢。梗死心臟的免疫組化結果顯示,在CMs中特異性過表達Tert顯著增加了代表血管內皮細胞的CD31,而NF-κB通路抑制劑PDTC明顯減弱了Tert對血管生成的促進作用。綜合以上結果,Tert通過激活CM中NF-κB通路,誘導VEGF的表達和分泌來促進內皮細胞功能。進一步分析證實通過延長端粒長度,Tert介導的端粒DNA損傷修復可以阻斷ATM/ Chk1/p53/p21通路,促進細胞周期再進入。
Tert激活NF-κB通路促進VEGF分泌,導致CMs血管生成增加
實驗結論
本研究證實Tert過表達可以通過恢復停止的CM細胞周期和促進血管生成來促進心肌梗死后心肌再生修復,hnRNPA2B1激活的Tert阻斷了ATM依賴的chk1/p53/p21通路,增強了CMs與內皮細胞之間的通訊。因此,參與CM細胞周期再進入和血管生成的Tert可能是心肌梗死后HF的一個有希望的靶點。