Advanced Science(IF14.3)|浙大羅沛華教授研究團隊揭示克唑替尼肝毒性的關聯機制及干預策略
克唑替尼作為治療ALK陽性非小細胞肺癌的一線藥物,臨床試驗顯示超半數患者出現肝毒性,但機制不明。膽固醇代謝異常可能與克唑替尼肝毒性有關,角鯊烯環氧酶(SQLE)作為膽固醇合成關鍵酶,其在該過程中的作用有待探究。近期,浙江大學羅沛華教授研究團隊在Advanced Science(IF14.3)期刊發文“Disturbing Cholesterol/Sphingolipid Metabolism by Squalene Epoxidase Arises Crizotinib Hepatotoxicity”。研究發現克唑替尼通過抑制自噬體-溶酶體融合,使角鯊烯環氧酶(SQLE)積累,引發膽固醇和鞘脂代謝紊亂,導致肝細胞損傷,為克唑替尼肝毒性的防治提供了新方向。


AAV8-TBG-Sqle shRNA顯著抑制SQLE的表達


Ad-mCherry-GFP-LC3B感染肝細胞監測自噬通量
部分研究結果分享
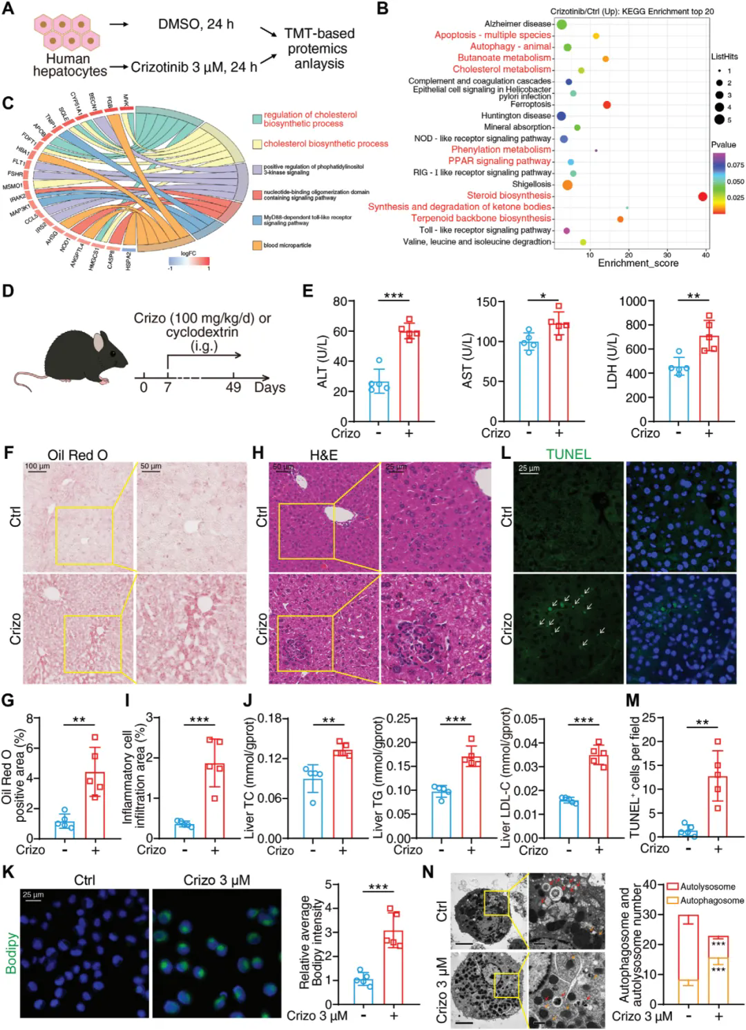
1.克唑替尼誘導異常代謝、細胞凋亡和自噬
臨床試驗表明克唑替尼治療患者會出現廣泛且嚴重的肝毒性。對克唑替尼處理的人肝細胞進行蛋白質組學研究,分析顯示,與代謝、凋亡和自噬途徑相關的蛋白表達以及膽固醇生物合成過程有明顯變化。使用克唑替尼處理C57BL/6J小鼠及永生化人肝細胞系HL-7702,發現克唑替尼可以誘導代謝異常,表現為肝損傷相關的血清生物標志物增加及脂質積累。同時,克唑替尼還誘導細胞凋亡并抑制自噬,用Ad-mCherry-GFP-LC3 病毒感染肝細胞實驗顯示,克唑替尼處理后自噬體數量明顯增加,表明自噬后期受阻;多種肝癌細胞系中 LC3-II 蛋白水平明顯增加,證實自噬體-溶酶體融合被阻斷,而激活自噬的二甲雙胍能夠恢復被克唑替尼阻斷的自噬流。綜上所述,克唑替尼可以在膽固醇代謝、凋亡和自噬抑制方面引起異常效應。
克唑替尼誘導異常代謝、細胞凋亡和自噬
2.下調SQLE可緩解克唑替尼誘導的肝毒性
進一步的篩選分析發現SQLE的異常積累是導致克唑替尼肝毒性的重要因素。使用AAV8-TBG-Sqle shRNA 抑制小鼠體內SQLE的表達,隨后給予克唑替尼處理。結果顯示抑制SQLE能有效緩解克唑替尼誘導的肝毒性和代謝異常。選擇二甲雙胍作為自噬激活劑處理小鼠,發現二甲雙胍可顯著緩解克唑替尼誘導的自噬體-溶酶體融合抑制,降低SQLE和c-PARP的表達水平,使其恢復至正常范圍。同時,二甲雙胍能夠顯著逆轉克唑替尼誘導的ALT和AST升高,以及肝臟TC和TG水平的上升。這表明通過激活自噬來下調SQLE水平,可有效治療克唑替尼誘導的肝損傷和代謝異常。隨后的代謝組學等分析揭示了SQLE的過度積累可能會導致代謝物的廣泛波動,值得注意的是,膽固醇的局部積累會影響神經酰胺和鞘氨醇的代謝,從而將死亡信號傳遞給下游的凋亡效應器。
下調SQLE可減輕克唑替尼引起的肝毒性
3.SQLE酶抑制劑特比萘芬干預克唑替尼的肝毒性
構建SQLE活性缺失質粒(SQLE-Y195F-Flag)轉染HL-7702細胞,發現轉染野生型SQLE質粒會增加cPARP表達,而轉染突變型質粒不影響,表明干預SQLE酶活性可能是減輕肝毒性的潛在策略。引入特比萘芬并與克唑替尼聯合處理細胞,結果顯示特比萘芬有效抑制了克唑替尼引起的c-PARP上調,且不影響SQLE蛋白水平,初步表明特比萘芬可干預克唑替尼誘導的細胞凋亡。進一步體內驗證,用克唑替尼和/或特比萘芬處理C57BL/6J小鼠6周,分析c-PARP表達和進行TUNEL檢測,發現特比萘芬顯著抑制克唑替尼誘導的細胞凋亡,明顯減輕克唑替尼導致的肝臟炎癥細胞大量浸潤和脂質滴積累;此外,特比萘芬改善了由克唑替尼引起的肝臟異常代謝過程。這些數據證明,SQLE酶活性抑制劑特比萘芬在治療克唑替尼誘導的肝毒性方面具有潛在應用價值。
SQLE酶抑制劑特比萘芬干擾克唑替尼的肝毒性
研究結論
本研究揭示了克唑替尼肝毒性主要由膽固醇代謝異常、細胞凋亡和自噬阻斷引起,SQLE積累起關鍵作用。二甲雙胍和特比萘芬可改善肝毒性,為臨床安全用藥提供策略,也為相關疾病治療提供了新思路。