脂肪積累,尤其是肌內脂肪積累,與肉質直接相關,如胴體瘦肉率、嫩度和風味。過多的脂肪積累還會導致肥胖,增加患多種代謝性疾病的風險,包括II型糖尿病、心血管疾病等。因此,近年來如何調節脂質積累和代謝受到越來越多的關注。
近期,浙江大學單體中教授組在《J. Agric. Food Chem》上發表一篇題為“CRTC3 Regulates the Lipid Metabolism and Adipogenic Differentiation of Porcine Intramuscular and Subcutaneous Adipocytes by Activating the Calcium Pathway”的研究,為CRTC3基因在豬脂肪細胞中的調控作用提供了新的見解,提示CRTC3可能是調控動物脂肪沉積的一個重要靶點。
根據脂肪組織的位置,可分為皮下(SC)脂肪、肌內(IM)脂肪和內臟脂肪。SC脂肪和IM脂肪都是由大量的脂肪細胞組成,這些脂肪細胞線粒體很少,可以儲存能量。然而,SC脂肪細胞和IM脂肪細胞在許多方面也有不同的特點。該團隊已經通過先前研究發現CRTC3過表達改變了SC脂肪細胞的代謝物組成以及基因的表達,因此本研究旨在探究CRTC3在豬IM脂肪細胞中的代謝及其轉錄調控作用,以及CRTC3對豬脂肪細胞的調控機制。
首先,從三日齡的豬中分離出肌內(IM)和皮下(SC)脂肪細胞,利用腺病毒對CRTC3基因進行過表達和干擾。應用非靶向代謝組學分析脂肪細胞中代謝物的變化,通過質譜等方法鑒定出顯著改變的代謝物,對其中變化更顯著的脂質代謝物的亞類進行分析。利用RNA seq闡明IM脂肪細胞的轉錄變化并繪制與代謝相關的路徑圖,確定差異表達基因(DEG),揭示CRTC3參與脂質代謝和成脂分化的調控途徑。
基因 | 病毒產品 | 病毒添加量 |
---|---|---|
環狀AMP-響應蛋白CRTC3 (CREB-調控的轉錄共激發因子-3) |
pAdM-FH-GFP pAdM-FH-GFP-CRTC3 pAdM-FH-GFP-sh-CRTC3 |
0.25μL/mL |
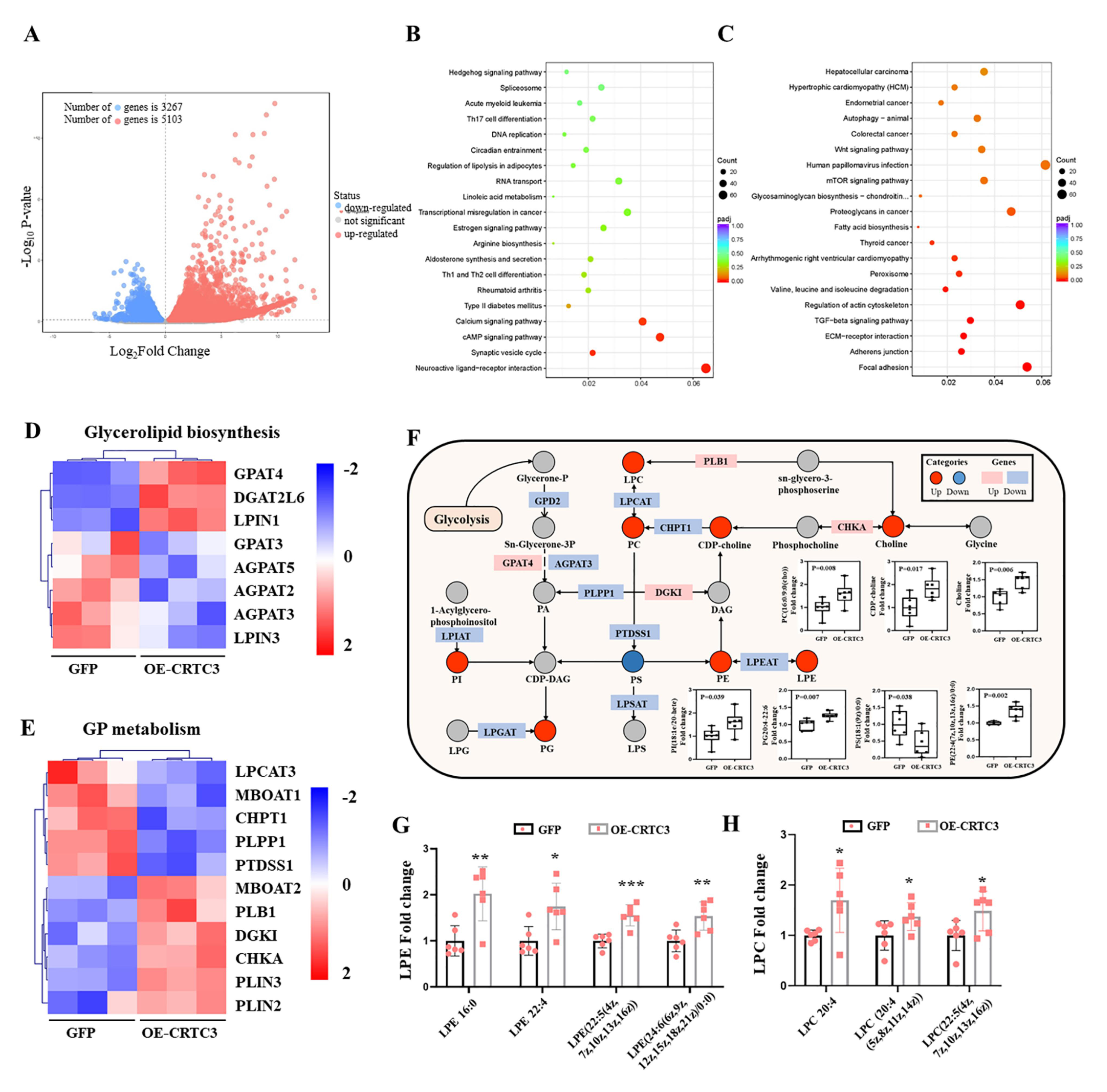
為確定CRTC3對IM脂肪細胞代謝的影響,研究者分別利用CRTC3過表達(pAdM-FH-GFP-CRTC3,簡稱OE-CRTC3)和干擾的腺病毒(pAdM-FH-GFP-sh-CRTC3,簡稱sh-CRTC3)對脂肪細胞進行感染,通過非靶向代謝組學分析確定CRTC3過表達的IM脂肪細胞中代謝物的變化,發現CRTC3過表達細胞中代謝產物的含量發生了很大變化,以脂類代謝物變化尤為明顯。通過比較過表達CRTC3的IM和SC脂肪細胞中共同代謝物,發現很大一部分是參與糖蛋白(GP)代謝的脂質代謝產物,這表明CRTC3過表達改變了豬脂肪細胞的脂質代謝。
為探索CRTC3過表達后發生改變的基因,研究者應用RNAseq來闡明IM脂肪細胞的轉錄變化并繪制與代謝相關的路徑圖,以確定DEG。發現CRTC3過表達改變了糖蛋白的代謝,不僅表現在顯著改變了糖蛋白生物合成相關基因的表達,如甘油-3磷酸酰基轉移酶(GPAT)、脂素基因(LPIN)等,還改變了糖蛋白代謝相關基因的表達,如溶血卵磷脂酰基轉移酶3(LPCAT3)、跨膜O-酰基轉移酶超家族(MBOATs)等。
接著,研究者比較了CRTC3過表達的IM和SC脂肪細胞中的DEG,發現CRTC3過表達顯著上調了Ca2+/cAMP信號通路相關的DEG,且KEGG分析表明在SC和IM脂肪細胞中過表達CRTC3時,鈣信號通路起了重要作用。
研究者構建了一個鈣代謝網絡,以確定DEG如何介導CRTC3的調節作用。結果發現CRTC3的過表達上調了PKG和PKC的表達水平,而二者的高表達會導致H2O2和胰島素分泌增加,并伴隨著更高的Ca2+水平。而且在IM和SC脂肪細胞中,CRTC3過表達顯著上調了鈣調蛋白依賴蛋白激酶CAMK1和CAMK4的表達水平,導致細胞內鈣的顯著增加等。接著,研究者使用不同劑量的CaCl2處理IM和SC脂肪細胞,發現CaCl2處理導致脂肪細胞內鈣和脂肪沉積相關基因的表達升高,且未改變脂肪細胞的形態。這些結果表明,CRTC3過表達通過鈣信號通路增加IM和SC脂肪細胞內鈣離子水平,刺激其成脂分化。
為證實上述觀點,研究者在脂肪細胞中對CRTC3基因表達進行了干擾。與預期一致,低表達CRTC3不影響IM或SC脂肪細胞的形態,但抑制細胞內鈣含量,且脂質積累和甘油三酯含量顯著降低。接著,研究者利用CaCl2進行補救,發現CaCl2處理后,低表達CRTC3基因的脂肪細胞內鈣離子、CAMK1和CAMK4以及脂肪沉積相關基因的顯著升高,這些結果進一步證明CRTC3可能通過鈣信號通路影響IM和SC脂肪細胞的成脂分化。
CRTC3過表達能促進豬脂肪細胞中的脂質積累,并可以通過上調Ca2+-cAMP信號通路促進成脂分化,該研究為揭示CRTC3在調節豬脂肪代謝中的作用提供了獨到見解,并為調節脂肪沉積和改善動物肉質提供新的思路。
原文鏈接: