應激反應是各種緊張性刺激物引起的個體非特異性反應,包括生理反應和心理反應兩大類。生理反應表現為交感神經興奮、垂體和腎上腺皮質激素分泌增多、血糖升高、血壓上升、心率加快等;心理反應包括情緒反應與自我防御反應等。研究發現應激反應會引起外周T淋巴細胞功能紊亂,腦神經可塑性的變化,增加抑郁和焦慮的風險。T淋巴細胞在情感障礙疾患中的調節機制和病理性作用是怎樣的呢?浙江大學靳津和東南大學柴人杰研究團隊使用維真生物AAV-shRNA產品在《Cell》(IF=38.637)雜志聯合發表“Stress-Induced Metabolic Disorder in Peripheral CD4+T Cells Leads to Anxiety-like Behavior”的研究論文,文章揭示了CD4+ T細胞嘌呤代謝紊亂與應激誘導的焦慮行為之間的關聯。
作者通過足部電擊 (electronic foot shock,ES)野生型(WT)和Rag1-/- (免疫缺陷)小鼠誘發焦慮模型,開場試驗(Open Field Test,OFT)發現,Rag1-/-小鼠對中心區域探索和運動的興趣沒有降低,與研究報道急性ES小鼠的外周血管CD4+和CD8+淋巴細胞數量明顯增加結果一致,表明焦慮發生的起始階段免疫系統會適應性的改變。
通過靜脈注射中和抗體來耗盡CD4+和CD8+細胞,作者發現只有CD4+ T細胞的去除顯著逆轉了OFT和高架十字迷宮實驗(elevated plus-maze test,EPM)ES誘導的焦慮行為。CD4+ T細胞缺乏可以阻止急性束縛應激(acute restraint stress,RS)引起小鼠產生焦慮。上述結果表明CD4+ T細胞對物理應激誘發的焦慮行為有著廣泛的影響。
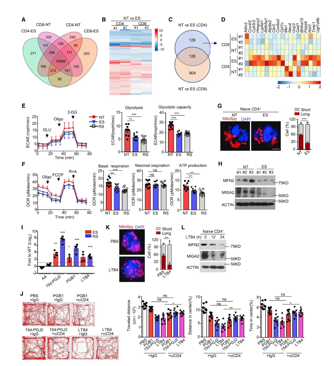
為評價T細胞是否具有焦慮印跡保留作用,將NT小鼠和ES小鼠脾臟CD4+或CD8+ T細胞分別過繼轉移到Rag1-/- 小鼠,發現只有接受ES誘導的CD4+T細胞的Rag1-/-小鼠在OFT中產生焦慮行為,且初始CD4+ T細胞引發的焦慮程度要比效應T細胞更嚴重。(實驗結果如圖1)
測序分析ES小鼠的CD4+和CD8+ T細胞RNA轉錄組,CD4+ T細胞中鑒定出128個特異性差異表達基因(DEGs),基因本體分析顯示大多數DEGs編碼線粒體蛋白質。胞外酸化速率(extracellular acidification rate, ECAR)和耗氧速率(axygen consumption rate, OCR)測定顯示,ES和RS小鼠初始CD4+ T細胞的糖酵解和氧化磷酸化水平均顯著下降,線粒體的結構和功能受到影響。通過共聚焦顯微成像和免疫印跡技術檢測,發現ES初始CD4+ T細胞的線粒體呈點狀,線粒體融合的外膜蛋白MFN2和MIGA2顯著減少,表明CD4+ T細胞在應激狀態下表現為線粒體形態異常和代謝功能障礙。
研究發現白三烯B4(LTB4)給藥會使小鼠產生嚴重的焦慮行為,去除CD4+ T細胞后焦慮行為消失。體外實驗顯示在應激反應中LTB4顯著增加線粒體分裂,降低了MFN2和MIGA2在初始CD4 + T細胞中的表達。研究證明應激反應可誘導LTB4啟動外周血CD4+ T細胞線粒體的裂變,并引發焦慮。(實驗結果如圖2)
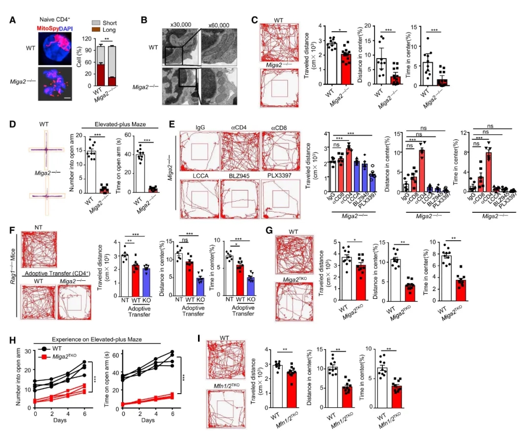
為了確定T細胞線粒體形態與焦慮行為的關系,作者建立了Miga2-/-小鼠,OFT、EPM、暗-光轉換和懸尾實驗中,Miga2-/-小鼠表現出嚴重的抑郁癥狀,并在初始CD4+ T中觀察到了高度破碎的線粒體。為了進一步闡明外周血CD4+ T細胞線粒體分裂的特殊功能,作者生成了Miga2 T細胞條件敲除(KO) (Miga2TKO)小鼠。缺乏Miga2的T細胞在T淋巴細胞的發育和穩態方面沒有表現出任何明顯的異常,但Miga2TKO小鼠仍然表現出類似于Miga2-/-小鼠的焦慮樣行為。Miga2TKO小鼠在連續EPM測試中表現出正常的恐懼記憶消失,說明Miga2缺陷的CD4+ T細胞對正常的學習記憶沒有影響。為了消除Miga蛋白在焦慮中的特殊功能,作者又生成了Mfn1和Mfn2 T細胞條件下雙KO (Mfn1/ 2TKO)小鼠,T細胞中缺乏Mfn1/2的小鼠與野生型小鼠相比也表現出類似焦慮的行為,這表明焦慮行為是由線粒體形態紊亂引起的,而不是由某些線粒體蛋白的特定功能引起的。(實驗結果如圖3)
聚類分析顯示Miga2TKO小鼠的代謝組學特征與同窩WT小鼠有顯著差異,代謝產物的差異主要集中于嘌呤代謝。Miga2TKO小鼠體內嘌呤及其衍生物(腺嘌呤、次黃嘌呤和黃嘌呤)的含量是同窩野生型小鼠的10-100倍。去除CD4+ T細胞后,Miga2TKO小鼠血清黃嘌呤濃度顯著降低。在兩種嚙齒動物焦慮模型和過繼性轉移ES小鼠CD4+ T細胞的Rag1-/-小鼠血清中也觀察到黃嘌呤濃度明細增加。
WT小鼠體內注射合成的黃嘌呤或腺苷發現,黃嘌呤、腺嘌呤和單磷酸阿糖腺苷都能引發小鼠產生焦慮行為。BCX-1777(嘌呤核苷磷酸化酶抑制劑)明顯降低Miga2TKO和ES小鼠的焦慮癥狀,同時顯著降低小鼠血清黃嘌呤的濃度。由此可知,病理性CD4+ T細胞引起的黃嘌呤過量在焦慮行為中起至關重要的作用。(實驗結果如圖4)
研究表明杏仁核在恐懼和持續焦慮的產生起關鍵作用,左杏仁核與社交焦慮、強迫癥、創傷后應激以及焦慮有關。組織學分析發現,Miga2TKO小鼠左杏仁核比右杏仁核和WT小鼠杏仁核更大,非神經元細胞的數量更多。經黃嘌呤處理的小鼠左杏仁核表現出與Miga2TKO小鼠相似的病理表型。單細胞RNA測序顯示,腺嘌呤和黃嘌呤發揮通過A1、A2A、A2B和A3四種受體亞型發揮各自的生理功能,且A1在少突膠質細胞中大量表達。
作者分析了 WT、Miga2-/-、αCD4處理的Miga2-/-小鼠杏仁核中非神經元細胞的轉錄組。scRNA 序列和FACS分析顯示Miga2-/-小鼠少突膠質細胞比例顯著增加,去除CD4+ T細胞可逆轉此現象。BRdU摻入試驗發現,黃嘌呤作為致病因素,可顯著增加少突膠質細胞的DNA合成和細胞周期,直接誘發少突膠質細胞的增殖。已有資料表明黃嘌呤作用于A1受體并促進蛋白激酶A (PKA)/ cAMP的活性。作者發現Miga2-/-小鼠少突膠質細胞中PKA/ cAMP通路被明顯激活,耗盡CD4+T細胞可下調該通路。作為左側杏仁核少突膠質細胞唯一可檢測到的腺苷受體A1,通過注射腺相關病毒AAV-MBP-shAdor1-GFP(維真生物提供)成功地特異性敲低A1受體,Miga2-/-小鼠不再表現出焦慮癥狀。(實驗結果如圖5)
嘌呤有兩種合成途徑:從頭合成和回收。在從頭合成途徑中,葡萄糖代謝產物5-磷酸糖苷基-1-焦磷酸(PRPP)提供了形成嘌呤環的骨架結構。研究發現Miga2-/-和Mfn1/2TKO小鼠CD4+ T細胞氧化磷酸化和糖酵解活性顯著降低,但5-磷酸核糖(R-5-P)、CAIR、腺苷和肌苷則大量增加,表明線粒體在從融合到裂變過程中,葡萄糖通過磷酸戊糖途徑(PPP)重新合成嘌呤。2-脫氧-D-葡萄糖(抑制糖酵解、PPP和嘌呤的合成)可使Miga2TKO小鼠的焦慮癥狀和左杏仁核病理特征恢復正常。
WT和Miga2-/-小鼠初始CD4+ T細胞的轉錄組分析表明,Miga2-/-小鼠的 CD4 + T細胞與糖酵解和脂肪酸?氧化途徑相關的多個關鍵酶轉錄水平顯著降低,但是嘌呤合成所需的分子:己糖激酶3 (Hk3)、腺苷脫氨酶(Ada)、嘌呤核苷磷酸化酶2 (Pnp2)和黃嘌呤氧化酶/黃嘌呤脫氫酶(Xdh)有所增加。PNP催化肌苷和鳥苷轉化為次黃嘌呤或鳥嘌呤。與PNP相似,PNP2也是一種調節嘌呤代謝途徑和黃嘌呤產生的酶,由于其在初始CD4+ T細胞中的低表達,認為其缺乏可能不會像PNP缺乏那樣導致嚴重的免疫缺陷。Pnp2-/-小鼠未表現出任何明顯的T淋巴細胞發育或成熟障礙,進一步與Miga2-/-小鼠雜交產生Pnp2-/-/Miga2-/-小鼠,當Pnp2-/-/Miga2-/-CD4+ T細胞過繼轉入Rag1-/-小鼠后,Pnp2-/-/Miga2-/- CD4+ T細胞不像Miga2-/- CD4+ T細胞那樣引起焦慮癥狀。由于Pnp2缺失不能完全阻斷黃嘌呤的合成,在移植Pnp2-/-/Miga2-/- CD4+ T細胞的Rag1-/- 小鼠血清中,黃嘌呤仍有適度升高。這些結果表明CD4+ T細胞來源的過量黃嘌呤可直接導致焦慮行為。(實驗結果如圖6)
干擾素調節因子-1(IRF-1)作為一種轉錄因子,參與細胞增殖、分化、凋亡和免疫調節等多種細胞過程。作者發現Miga2-/-和ES小鼠CD4+T細胞中IRF-1顯著積累。染色質免疫共沉淀技術研究表明巨噬細胞IRF-1富集于Ada、Xdh和Pnp2的啟動子區域。IRF-1缺乏使Miga2-/-小鼠CD4+ T細胞Ada和Xdh mRNA和蛋白水平恢復正常化,減輕了Miga2TKO小鼠的焦慮行為。CD4+ T細胞中的IRF-1在線粒體裂變調節嘌呤合成并產生焦慮癥狀中起著至關重要的作用。(實驗結果如圖7)
本研究揭示了外周血CD4+ T細胞來源的黃嘌呤和焦慮行為之間的重要聯系。如下:
小V相信AAV-shRNA相關產品將對各種精神和代謝疾病藥物的研發提供巨大幫助。
靳津教授 現擔任浙江大學生命科學研究院教授,長期從事非經典NF-kB的調控機理,以及蛋白修飾在自主免疫性疾病發病過程中調控功能的研究,已在Nature等國際一流期刊發表研究論文30余篇。
柴人杰教授 現任東南大學生命科學研究院教授,近5年發表SCI論文72篇(總影響因子481.8);長期致力于神經元和內耳毛細胞的再生和保護以及神經干細胞和內耳干細胞的轉錄調控機制的研究。
AAV9-GFAP-GFP-miR30-shRNA(mAdora1) |
AAV8-MBP-GFP-miR30-shRNA(mAdora1) |
AAV8-MBP-GFP-miR30-shRNA(scramble) |
① 現有涵蓋27000余種人源基因的siRNAs序列;
② 可隨時將shRNAs克隆至腺病毒、慢病毒、腺相關病毒載體,制備病毒載體;
③ 此外,維真還可為您提供專屬的shRNA克隆服務和基因沉默效果檢測服務。
具體服務內容如下:
shRNA克隆服務:
服務編號 | 服務類型 |
---|---|
WZ030001 | 單shRNA質粒構建 |
WZ030002 | 套餐shRNA質粒構建(3保1) |
WZ030003 | 套餐shRNA質粒構建(4保1) |
WZ030004 | 2 in 1 shRNA質粒構建 |
WZ030005 | 3 in 1 shRNA質粒構建 |
WZ030006 | 4 in 1 shRNA質粒構建 |
WZ030007 | 誘導性shRNA質粒構建(Dox、Cre……) |
WZ030008 | mir30-based shRNA質粒構建 |
基因沉默效果檢測服務:
服務編號 | 服務類型 | 檢測方法 |
---|---|---|
WZ090001 | 特異shRNA沉默效果檢測 | 實時定量PCR推薦!Western blot |
WZ090002 | 高效shRNA篩選 | 實時定量PCR推薦!Western blot |
欲知更多服務詳情請致電400-077-2566。