維真AAV病毒在高血壓腦出血中的應用
研究背景
高(gao)(gao)(gao)血(xue)壓(ya)(ya)(ya)(ya)腦出(chu)(chu)(chu)(chu)血(xue)是(shi)非常嚴重的(de)(de)一類(lei)高(gao)(gao)(gao)血(xue)壓(ya)(ya)(ya)(ya)并(bing)發癥,已成為人類(lei)重大健康負擔(dan)。盡快明確高(gao)(gao)(gao)血(xue)壓(ya)(ya)(ya)(ya)腦出(chu)(chu)(chu)(chu)血(xue)發病(bing)機(ji)制以及干預中(zhong)年人腦出(chu)(chu)(chu)(chu)血(xue)風險已刻不容緩。但目前針(zhen)對(dui)高(gao)(gao)(gao)血(xue)壓(ya)(ya)(ya)(ya)腦出(chu)(chu)(chu)(chu)血(xue)相關發病(bing)機(ji)制的(de)(de)研(yan)(yan)(yan)(yan)究(jiu)還很(hen)不成熟,并(bing)且沒有針(zhen)對(dui)預防腦出(chu)(chu)(chu)(chu)血(xue)的(de)(de)藥(yao)物投入(ru)臨床應用。中(zhong)國醫學(xue)科學(xue)院阜外醫院陳敬洲教(jiao)授團隊承(cheng)擔(dan)題為“豆紋動(dong)脈神經復合體”區易發腦出(chu)(chu)(chu)(chu)血(xue)的(de)(de)遺(yi)傳、環境危險因(yin)素及預警(jing)生物標志研(yan)(yan)(yan)(yan)究(jiu)”的(de)(de)973研(yan)(yan)(yan)(yan)究(jiu)項(xiang)目,主要致力于高(gao)(gao)(gao)血(xue)壓(ya)(ya)(ya)(ya)腦出(chu)(chu)(chu)(chu)血(xue)的(de)(de)機(ji)制研(yan)(yan)(yan)(yan)究(jiu)。
通(tong)過GEO數(shu)據(ju)庫,該團隊(dui)將人外(wai)周血(xue)(xue)管平(ping)(ping)(ping)滑肌(ji)細胞和內(nei)皮細胞外(wai)顯(xian)(xian)子(zi)芯(xin)片結(jie)果(GSE15805)與人腦(nao)(nao)血(xue)(xue)管平(ping)(ping)(ping)滑肌(ji)細胞和內(nei)皮細胞外(wai)顯(xian)(xian)子(zi)芯(xin)片結(jie)果(GSE19090)進行交叉比對后發(fa)現,包括(kuo)Plod3(編碼賴氨酸羥化酶-3,LH3)在(zai)內(nei)的多(duo)種基因(yin)在(zai)腦(nao)(nao)血(xue)(xue)管平(ping)(ping)(ping)滑肌(ji)的表達(da)水平(ping)(ping)(ping)較顱外(wai)平(ping)(ping)(ping)滑肌(ji)顯(xian)(xian)著降低,且在(zai)腦(nao)(nao)血(xue)(xue)管平(ping)(ping)(ping)滑肌(ji)中尤(you)為明(ming)顯(xian)(xian),進一步通(tong)過網絡通(tong)路分析發(fa)現該基因(yin)處于富(fu)集通(tong)路的關鍵節點(dian)位置,因(yin)此推測上(shang)述基因(yin)可(ke)能與高血(xue)(xue)壓腦(nao)(nao)出血(xue)(xue)血(xue)(xue)管病變密切相關。(文章所用AAV9-LH3產品由維(wei)真(zhen)生物提供)
路線設計
首先該(gai)團隊(dui)構建(jian)了小(xiao)鼠(shu)(shu)高血(xue)(xue)壓(ya)腦出(chu)(chu)血(xue)(xue)模型,提取正常對(dui)照組(zu)及高血(xue)(xue)壓(ya)腦出(chu)(chu)血(xue)(xue)組(zu)小(xiao)鼠(shu)(shu)的(de)腦血(xue)(xue)管RNA及蛋(dan)白,在mRNA水(shui)平(ping)及蛋(dan)白水(shui)平(ping)分別(bie)檢測發(fa)現,在高血(xue)(xue)壓(ya)腦出(chu)(chu)血(xue)(xue)時,小(xiao)鼠(shu)(shu)腦血(xue)(xue)管Plod3顯著(zhu)下調。因(yin)(yin)此,該(gai)團隊(dui)認為(wei)Plod3基因(yin)(yin)在高血(xue)(xue)壓(ya)腦出(chu)(chu)血(xue)(xue)中可(ke)能發(fa)揮重要的(de)保護作用(yong)。
部分成果展示
首先(xian),研究(jiu)者(zhe)利(li)用AAV9- Plod3轉基(ji)因的病毒載體(ti),通過立體(ti)定位(wei)注(zhu)射(she)的方法將病毒注(zhu)射(she)入小鼠側腦(nao)(nao)室,4周后(hou)檢測病毒感染情況及LH3在腦(nao)(nao)血管(guan)的表達(da)情況。結果如圖一所示,通過腦(nao)(nao)整體(ti)切片檢測綠色(se)熒光蛋(dan)白,提(ti)取腦(nao)(nao)血管(guan)蛋(dan)白進行(xing)Western Blot以及免疫熒光多重方法檢測,確(que)認了LH3基(ji)因確(que)實在小鼠全腦(nao)(nao)中的過表達(da)。立體(ti)定位(wei)注(zhu)射(she)分(fen)位(wei)置(zhi)為(wei)前囟(xin)點后(hou)退0.2mm旁開(kai)1mm深2.7mm,注(zhu)射(she)病毒體(ti)積為(wei)2μL。
圖一、AAV-LH3在小(xiao)鼠全腦中的(de)過表達(da)
進而(er),采用血管緊張素(AngII)皮(pi)下(xia)(xia)埋泵的方(fang)法(fa)來(lai)構建小鼠高血壓模型,但(dan)前期(qi)預實驗結果(guo)提示(shi),單純AngII輸(shu)注并不會引(yin)起(qi)小鼠高血壓腦(nao)(nao)出(chu)(chu)血的發(fa)生,需(xu)要同時給予(yu)L-NAME,一種(zhong)非選擇性(xing)內皮(pi)一氧化氮合(he)酶抑制劑聯(lian)合(he)應(ying)用,才能成功構建高血壓腦(nao)(nao)出(chu)(chu)血模型。研究者進一步(bu)對各處理組(zu)高血壓腦(nao)(nao)出(chu)(chu)血的發(fa)生情況進行了生存曲(qu)線描繪,結果(guo)顯(xian)示(shi)高血壓腦(nao)(nao)出(chu)(chu)血組(zu)小鼠28天時腦(nao)(nao)出(chu)(chu)血發(fa)生率為80%,Plod3過(guo)(guo)表達(da)組(zu)腦(nao)(nao)出(chu)(chu)血發(fa)生率僅為30%,Plod3過(guo)(guo)表達(da)組(zu)小鼠腦(nao)(nao)出(chu)(chu)血發(fa)生率顯(xian)著下(xia)(xia)降(jiang),P<0.001。
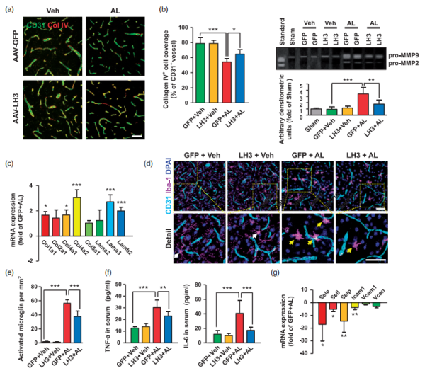
圖二、LH3 過度表達可以改善細胞外基(ji)質重(zhong)塑(su)和炎癥過程
隨(sui)后(hou),該團隊對Plod3抑制(zhi)高血(xue)(xue)壓腦(nao)(nao)出(chu)血(xue)(xue)的(de)機制(zhi)進行了深入探討(tao)。通(tong)過對腦(nao)(nao)出(chu)血(xue)(xue)前(qian)分離的(de)小鼠腦(nao)(nao)血(xue)(xue)管進行RNA-seq研(yan)究發(fa)現,Plod3主(zhu)要通(tong)過抑制(zhi)膠(jiao)原(yuan)重(zhong)塑、減少血(xue)(xue)管周圍炎癥及抑制(zhi)腦(nao)(nao)血(xue)(xue)管平滑肌(ji)細胞(bao)凋亡等多個(ge)層面減少高血(xue)(xue)壓腦(nao)(nao)出(chu)血(xue)(xue)的(de)發(fa)生風(feng)險及腦(nao)(nao)出(chu)血(xue)(xue)嚴重(zhong)程度(如圖二與圖三所示)。
圖(tu)三、過表(biao)達LH3能顯著抑制血(xue)管平(ping)滑肌細胞(bao)的凋亡
本研究已(yi)被(bei)國際腦卒(zu)中研究領域的頂級主流期刊《Journal of Cerebral Blood Flow and Metabolism》接收,影(ying)響(xiang)因子6.2。
圖四(si)、過表達LH3抑(yi)制腦(nao)出血模(mo)型
本(ben)課題的(de)(de)最亮眼(yan)的(de)(de)技(ji)術方法就是,利用(yong)維真生物(wu)公司(si)構(gou)建的(de)(de)AAV9過(guo)表(biao)達(da)Plod3,通過(guo)立體定位注射技(ji)術,突破血腦(nao)屏障的(de)(de)阻礙(ai),在特定的(de)(de)腦(nao)區高(gao)表(biao)達(da)Plod3以達(da)到抑制高(gao)血壓腦(nao)出(chu)血發生的(de)(de)目(mu)的(de)(de)。這為(wei)臨床上高(gao)血壓腦(nao)出(chu)血的(de)(de)預防(fang)手段提供了(le)新的(de)(de)切入點,為(wei)生物(wu)醫學轉(zhuan)化找(zhao)到了(le)新的(de)(de)思(si)路。