『應用篇』AAV在肺部應用中的靶向策略
上一期小V和大家一起學習了關于rAAV在肺部實驗中的啟動子、血清型以及注射方式的選擇策略(『干貨篇』AAV在肺部應用中的靶向策略),今天我們將和大家一起通過幾個具體案例深入了解一下關于AAV在肺部研究中的應用策略。
維(wei)真生物AAV注(zhu)射肺部案例展示
1、“SERPINB10 contributes to asthma by inhibiting the apoptosis of allergenic Th2 cells”
原(yuan)文鏈(lian)接:
哮喘(Asthma)是由多種細胞(如嗜酸性粒細胞、肥大細胞、T淋巴細胞、中性粒細胞、氣道上皮細胞等)和細胞組分參與的慢性炎癥性疾病,常伴隨有氣道炎癥、氣道高反應性、大量粘液分泌和氣道重塑的特征。研究表明,輔助型T細胞2(Th2)及其分泌的細胞因子與哮喘發病機制密切相關;絲氨酸蛋白酶抑制劑家族成員SERPINB10與哮喘的過敏性炎癥有關,但其在過敏性哮喘Th2應答中的作用尚不清楚。
在本研究中,作者通過抑制小鼠SERPINB10表達(利用AAV6載體進行氣管內注射),發現屋塵螨(HDM)誘導的氣道炎癥和Th2反應有所緩解,HDM誘導的Th2細胞因子分泌和HDM特異性IgE水平顯著降低,且誘導了Th2的凋亡增加。本文揭示了SERPINB10通過抑制Th2細胞的凋亡促進哮喘的炎癥發生,闡明了SERPINB10在過敏性哮喘Th2反應中的重要作用。
如圖1所示,研究人員通過HDM誘導構建了哮喘小鼠模型,借助AAV6下調SERPINB10的表達,結果發現小鼠肺組織中SERPINB10的轉錄水平和蛋白表達水平均顯著降低,干擾率約為74.2%。AAV6-SERPINB10 shRNA對于HMD誘導的SERPINB10高表達同樣可以起到很好的干擾效果,并表現為持久有效地抑制。
圖1. AAV6-Serpinb10shRNA干擾效率檢測
2、“circHIPK3 regulates lung fibroblast-tomyofibroblast transition by functioning as a competing endogenous RNA”
原文(wen)鏈接:
特發性肺纖維化(IPF)是一種慢性、進行性、纖維化性間質性肺疾病,發病機制尚不完全清楚,迫切需要新的靶向藥物來阻止其纖維化過程。肺內形成由肌成纖維細胞組成的纖維化灶和細胞外基質(ECM)蛋白的異常表達是IPF的顯著病理特征,而肌成纖維細胞主要來源于成纖維細胞轉化(FMT),因此,了解IPF中FMT過程的調控機制或許將會為IPF治療提供新的靶點。circHIPK3已被鑒定在肺中高表達,且在人成纖維細胞中富集。然而,circHIPK3是否參與介導成纖維細胞的生物學功能尚不清楚。
研究人員利用博萊霉素(BLM)制備IPF小鼠模型,探究了circHIPK3在肺纖維化中的作用,發現circHIPK3在肺纖維化小鼠模型,FMT衍生的肌成纖維細胞中表達上調;沉默circHIPK3(通過AAV6載體進行氣管內注射)可以在體內外抑制成纖維細胞增殖并改善FMT。從機制上來講,circHIPK3作為內源性miR-338-3p的海綿調控FMT:circHIPK3通過抑制miR-338-3p活性導致FMT調控因子SOX4和COL1A1表達增加。總的來說,circHIPK3的干預可能為肺纖維化的治療提供新的見解。
如(ru)圖(tu)2所示,通過氣管內注射AAV6-circHIPK3 shRNA顯(xian)著降(jiang)低了circHIPK3在肺中的表(biao)達,沉(chen)默circHIPK3后減弱了BLM誘導的肺纖(xian)(xian)維(wei)化小鼠中的膠原沉(chen)積,并(bing)降(jiang)低了肌成(cheng)纖(xian)(xian)維(wei)細胞標記物α-SMA和Col-1的表(biao)達水平。這些(xie)結(jie)果表(biao)明,circHIPK3沉(chen)默顯(xian)著改善了BLM誘導的肺纖(xian)(xian)維(wei)化,抑制(zhi)肺成(cheng)纖(xian)(xian)維(wei)細胞增殖。
圖2. circHIPK3沉默可減輕BLM誘導的肺纖維化并改善體內成纖維細胞功能障礙
3、“Sirtuin 6 inhibits epithelial to mesenchymal transition during idiopathic pulmonary fibrosis via inactivating TGF-β1/Smad3 signaling”。
原文鏈接:
特發(fa)性肺(fei)(fei)纖維化(hua)(IPF)是(shi)(shi)一種不可逆(ni)、進行性、平均生存期短的(de)間(jian)質(zhi)性肺(fei)(fei)疾病(bing)(bing),其特征是(shi)(shi)細胞外基質(zhi)(ECM)過度(du)沉積和(he)肺(fei)(fei)結構受損,目前(qian)尚無有效的(de)治(zhi)療方(fang)(fang)法(fa),迫(po)切需要從機(ji)制(zhi)(zhi)上(shang)了解其發(fa)病(bing)(bing)機(ji)制(zhi)(zhi),以(yi)開(kai)發(fa)治(zhi)療這一疾病(bing)(bing)的(de)新方(fang)(fang)法(fa)。目前(qian)已(yi)發(fa)現上(shang)皮(pi)(pi)向間(jian)質(zhi)轉(zhuan)化(hua)(EMT)參與了特發(fa)性肺(fei)(fei)纖維化(hua)的(de)發(fa)病(bing)(bing)機(ji)制(zhi)(zhi),確(que)定調節EMT或將(jiang)間(jian)充質(zhi)細胞去分(fen)(fen)化(hua)為上(shang)皮(pi)(pi)細胞的(de)關鍵(jian)分(fen)(fen)子是(shi)(shi)抑(yi)制(zhi)(zhi)或逆(ni)轉(zhuan)IPF的(de)一種有吸引(yin)力的(de)治(zhi)療策略。SIRT6參與控(kong)制(zhi)(zhi)衰老、癌癥和(he)新陳(chen)代謝,已(yi)被證明在心臟(zang)和(he)肝臟(zang)具(ju)有抗纖維化(hua)功能。然(ran)而(er),SIRT6是(shi)(shi)否參與肺(fei)(fei)EMT,抑(yi)制(zhi)(zhi)特發(fa)性肺(fei)(fei)纖維化(hua)(IPF)尚不清楚。
在(zai)本研(yan)究(jiu)中(zhong),研(yan)究(jiu)人員首先通過(guo)(guo)體外研(yan)究(jiu)發現(xian),在(zai)TGF-β1誘導的(de)(de)A549細胞中(zhong)Sirt6表(biao)(biao)(biao)達(da)上調,且過(guo)(guo)表(biao)(biao)(biao)達(da)Sirt6可負(fu)調控EMT進程,EMT相(xiang)關轉錄因子的(de)(de)表(biao)(biao)(biao)達(da)和(he)間充質細胞行為。隨(sui)后通過(guo)(guo)體內研(yan)究(jiu)表(biao)(biao)(biao)明,通過(guo)(guo)AAV載體使Sirt6在(zai)小鼠(shu)肺部成功表(biao)(biao)(biao)達(da),可以消(xiao)除博(bo)萊霉素(BLM)誘導的(de)(de)EMT樣(yang)表(biao)(biao)(biao)型和(he)肺纖維化(hua),揭示了(le)Sirt6在(zai)肺EMT過(guo)(guo)程中(zhong)的(de)(de)關鍵作(zuo)用,并可能成為特發性(xing)肺纖維化(hua)的(de)(de)一個潛(qian)在(zai)治(zhi)療靶點。
如圖3所示,通過(guo)氣管內注(zhu)射AAV-Sirt6后,Sirt6在肺泡(pao)壁成功表(biao)達,Sirt6過(guo)表(biao)達明顯消除了博來霉素誘導的EMT表(biao)型并緩解了肺纖維化。
圖3. AAV-Sirt6可改善博萊霉素誘導的肺EMT
4、“lncRNA ZFAS1 promotes lung fibroblast-to-myofibroblast transition and ferroptosis via functioning as a ceRNA through miR-150- 5p/SLC38A1 axis”。
原(yuan)文鏈接:
越來越多的(de)(de)(de)(de)(de)證(zheng)據(ju)表明,lncRNA參與了(le)肺(fei)纖維化(PF)的(de)(de)(de)(de)(de)多種病理生理過程,其中lncRNA ZFAS1被報道可能(neng)參與了(le)PF進(jin)展,但其作用及(ji)機制有待進(jin)一步闡明。在(zai)本研究中,作者(zhe)(zhe)發(fa)現(xian)lncRNA ZFAS1在(zai)博萊霉素(BLM)誘(you)導(dao)的(de)(de)(de)(de)(de)PF大鼠肺(fei)組織(zhi)和TGF-β1處(chu)理的(de)(de)(de)(de)(de)HFL1細胞中表達上(shang)調,并與脂質過氧化的(de)(de)(de)(de)(de)重要(yao)調節因子SLC38A1的(de)(de)(de)(de)(de)表達呈正相關。此外,lncRNA ZFAS1的(de)(de)(de)(de)(de)體內外敲(qiao)低實驗表明,干(gan)擾lncRNA ZFAS1的(de)(de)(de)(de)(de)表達可以抑制BLM誘(you)導(dao)的(de)(de)(de)(de)(de)脂質過氧化和PF的(de)(de)(de)(de)(de)形成,伴隨SLC38A1的(de)(de)(de)(de)(de)下調。最后,作者(zhe)(zhe)揭示(shi)了(le)lncRNA ZFAS1/miR-150-5p/SLC38A1通路在(zai)PF進(jin)展中的(de)(de)(de)(de)(de)作用,這(zhe)可能(neng)為PF患者(zhe)(zhe)的(de)(de)(de)(de)(de)治(zhi)療提供新(xin)的(de)(de)(de)(de)(de)靶(ba)點。
腹腔(qiang)注射表(biao)達lncRNA ZFAS1 的(de)(de)AAV5敲低載體后,明顯(xian)減弱(ruo)了(le)BLM誘導的(de)(de)肺(fei)纖(xian)維化特征。此外,lncRNA ZFAS1的(de)(de)敲低顯(xian)著增加了(le)BLM誘導的(de)(de)PF大鼠模型肺(fei)組(zu)織中miR-150-5p的(de)(de)表(biao)達,并降(jiang)低了(le)SLC38A1 mRNA的(de)(de)表(biao)達,同時減弱(ruo)了(le)BLM誘導的(de)(de)炎性因子的(de)(de)表(biao)達、脂質過氧(yang)化和鐵(tie)死亡。總(zong)的(de)(de)來說(shuo),lncRNA ZFAS1的(de)(de)下(xia)調(diao)(diao)通過調(diao)(diao)節(jie)miR-150-5p/SLC38A1通路顯(xian)著減弱(ruo)BLM誘導的(de)(de)肺(fei)纖(xian)維化和鐵(tie)死亡(圖4)。
圖4. lncRNA ZFAS1敲低通過調控miR-150-5p/SLC38A1通路阻斷BLM誘導的PF
5、“ALDH2 (Aldehyde Dehydrogenase 2) Protects Against Hypoxia-Induced Pulmonary Hypertension”。
原文鏈接(jie):
肺(fei)(fei)動(dong)(dong)脈(mo)(mo)(mo)高壓(ya)(pulmonary hypertension,PH)是(shi)由多種已知或(huo)未(wei)知原(yuan)因引起的(de)(de)(de)肺(fei)(fei)動(dong)(dong)脈(mo)(mo)(mo)壓(ya)異常升高的(de)(de)(de)一種病理生(sheng)理狀態(tai)。缺氧性肺(fei)(fei)動(dong)(dong)脈(mo)(mo)(mo)高壓(ya)(HPH)是(shi)常見的(de)(de)(de)PH類型,目前(qian)尚無有(you)效(xiao)治療藥物,因此,有(you)必要(yao)深(shen)入了解(jie)(jie)HPH的(de)(de)(de)潛在機制(zhi),以(yi)確定潛在的(de)(de)(de)新治療靶(ba)點。HPH會導致肺(fei)(fei)動(dong)(dong)脈(mo)(mo)(mo)平滑肌細胞PASMCs過度增殖,并(bing)促進脂質過氧化(hua),產生(sheng)包括4-羥基壬烯(xi)醛(quan)(4-HNE)等在內的(de)(de)(de)有(you)毒醛(quan)。有(you)研究(jiu)表明(ming),醛(quan)脫(tuo)氫酶2(ALDH2)作為重要(yao)的(de)(de)(de)醛(quan)類解(jie)(jie)毒酶,可通(tong)過清除脂質過氧化(hua)產生(sheng)的(de)(de)(de)有(you)毒醛(quan),特別(bie)是(shi)4-HNE,能在心(xin)肌損傷和中(zhong)風中(zhong)起保護作用(yong),且ALDH2的(de)(de)(de)激(ji)活可以(yi)緩解(jie)(jie)野百合(he)堿誘導的(de)(de)(de)肺(fei)(fei)動(dong)(dong)脈(mo)(mo)(mo)高壓(ya),盡(jin)管如此,ALDH2在HPH中(zhong)的(de)(de)(de)作用(yong)及其潛在機制(zhi)尚未(wei)被充分研究(jiu)。
為(wei)了確定ALDH2 在HPH的(de)(de)(de)作用, 研究人(ren)員以(yi)ALDH2轉基因(yin)小(xiao)鼠、C57BL/6J小(xiao)鼠,和(he)ALDH2基因(yin)敲除(chu)(ALDH2?/?)小(xiao)鼠為(wei)實驗對(dui)象,將(jiang)其暴露在慢性(xing)缺氧(yang)環境中(zhong),發(fa)現慢性(xing)缺氧(yang)促進了肺組織中(zhong)4-HNE的(de)(de)(de)產生(sheng),HPH小(xiao)鼠肺組織中(zhong)ALDH2表達下調。隨后通過多種途徑證明ALDH2的(de)(de)(de)激活可降(jiang)低4-HNE的(de)(de)(de)水平,減輕HPH的(de)(de)(de)發(fa)生(sheng)程度,并調控PASMCs的(de)(de)(de)增(zeng)殖和(he)遷移。
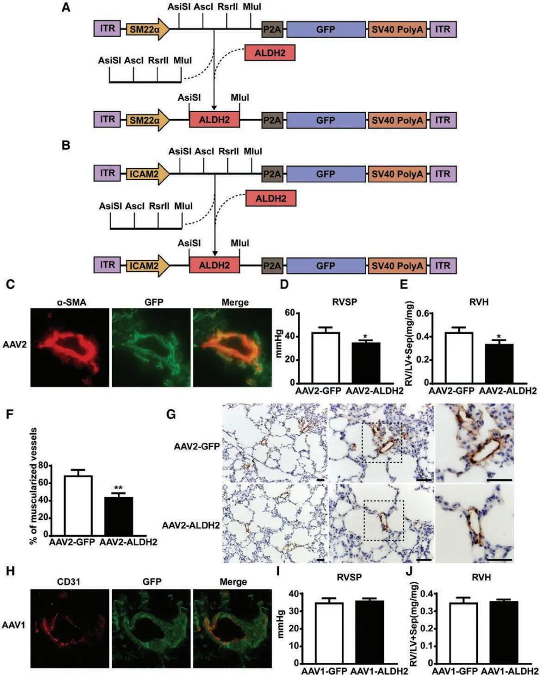
肺(fei)動脈平滑(hua)肌(ji)細(xi)(xi)胞(bao)和內皮細(xi)(xi)胞(bao)在HPH的(de)發(fa)生發(fa)展中(zhong)發(fa)揮(hui)重(zhong)要作用(yong),為確定ALDH2通過(guo)哪(na)種細(xi)(xi)胞(bao)在HPH中(zhong)發(fa)揮(hui)作用(yong),研究者利(li)用(yong)AAV1 -ICAM2-ALDH2和AAV2-SM22α-ALDH2分(fen)別在小鼠(shu)肺(fei)動脈內皮細(xi)(xi)胞(bao)和平滑(hua)肌(ji)細(xi)(xi)胞(bao)中(zhong)特異性過(guo)表(biao)達ALDH2,發(fa)現尾靜脈注(zhu)射AAV病毒后(hou),平滑(hua)肌(ji)細(xi)(xi)胞(bao)或(huo)內皮細(xi)(xi)胞(bao)中(zhong)均出(chu)現強(qiang)烈的(de)GFP熒光信號,且右心室收縮壓RVSP、右室肥厚指(zhi)數(shu)RVH和肺(fei)血管(guan)肌(ji)化(hua)的(de)檢測結(jie)果表(biao)明,在肺(fei)動脈平滑(hua)肌(ji)細(xi)(xi)胞(bao)而非內皮細(xi)(xi)胞(bao)中(zhong)特異性過(guo)表(biao)達ALDH2可(ke)抑制HPH的(de)發(fa)生(圖(tu)5)。
圖5. 肺動脈平滑肌細胞(而非內皮細胞)中過表達ALDH2可抑制HPH的發生